WARNING:
JavaScript is turned OFF. None of the links on this concept map will
work until it is reactivated.
If you need help turning JavaScript On, click here.
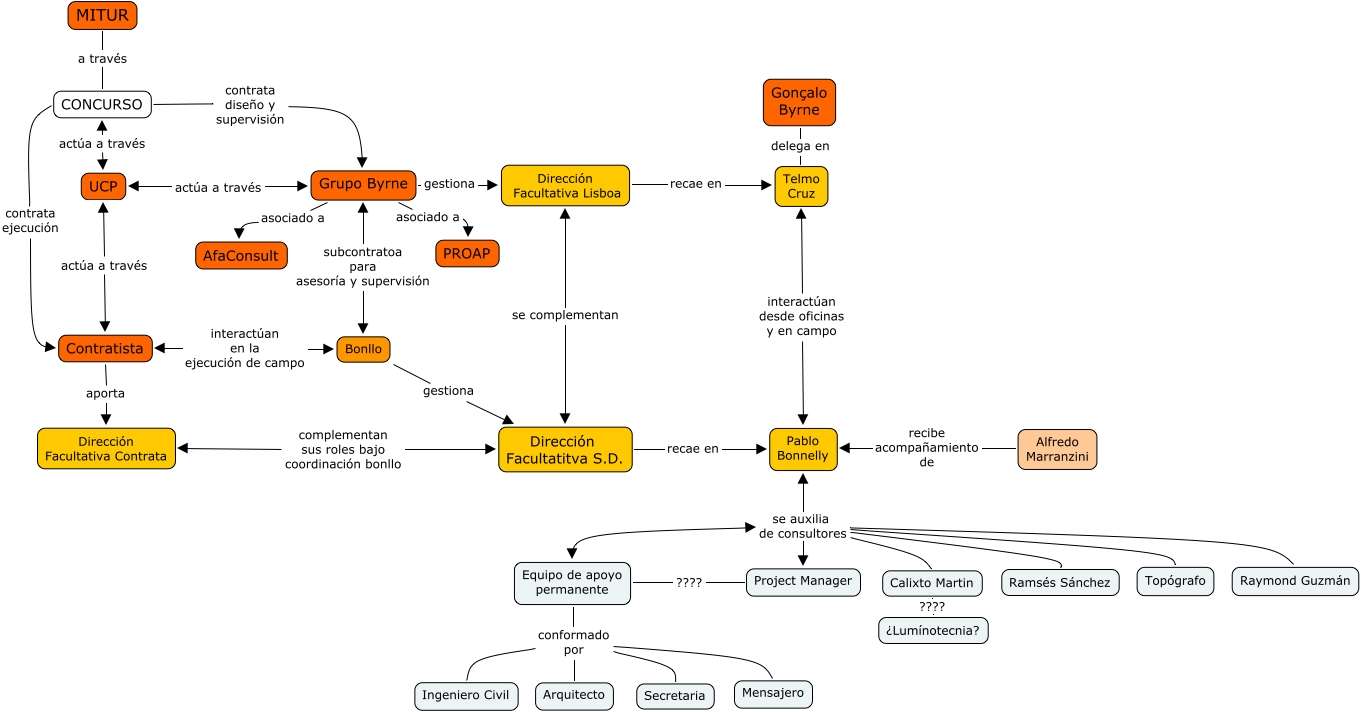
Este Cmap, tiene información relacionada con: Estructura organizativa para el Control de Proyecto RRSF, Equipo de apoyo permanente se auxilia de consultores Project Manager, Equipo de apoyo permanente se auxilia de consultores Calixto Martin, Grupo Byrne asociado a AfaConsult, Dirección Facultativa Lisboa recae en Telmo Cruz, Grupo Byrne asociado a PROAP, CONCURSO a través MITUR, Equipo de apoyo permanente conformado por Secretaria, Equipo de apoyo permanente conformado por Mensajero, Equipo de apoyo permanente se auxilia de consultores Pablo Bonnelly, Equipo de apoyo permanente conformado por Ingeniero Civil, Equipo de apoyo permanente se auxilia de consultores Raymond Guzmán, Telmo Cruz delega en Gonçalo Byrne, Bonllo gestiona Dirección Facultatitva S.D., CONCURSO contrata ejecución Contratista, CONCURSO contrata diseño y supervisión Grupo Byrne, Equipo de apoyo permanente se auxilia de consultores Topógrafo, Equipo de apoyo permanente conformado por Arquitecto, Equipo de apoyo permanente se auxilia de consultores Ramsés Sánchez, Calixto Martin ???? ¿Lumínotecnia?, Grupo Byrne gestiona Dirección Facultativa Lisboa