WARNING:
JavaScript is turned OFF. None of the links on this concept map will
work until it is reactivated.
If you need help turning JavaScript On, click here.
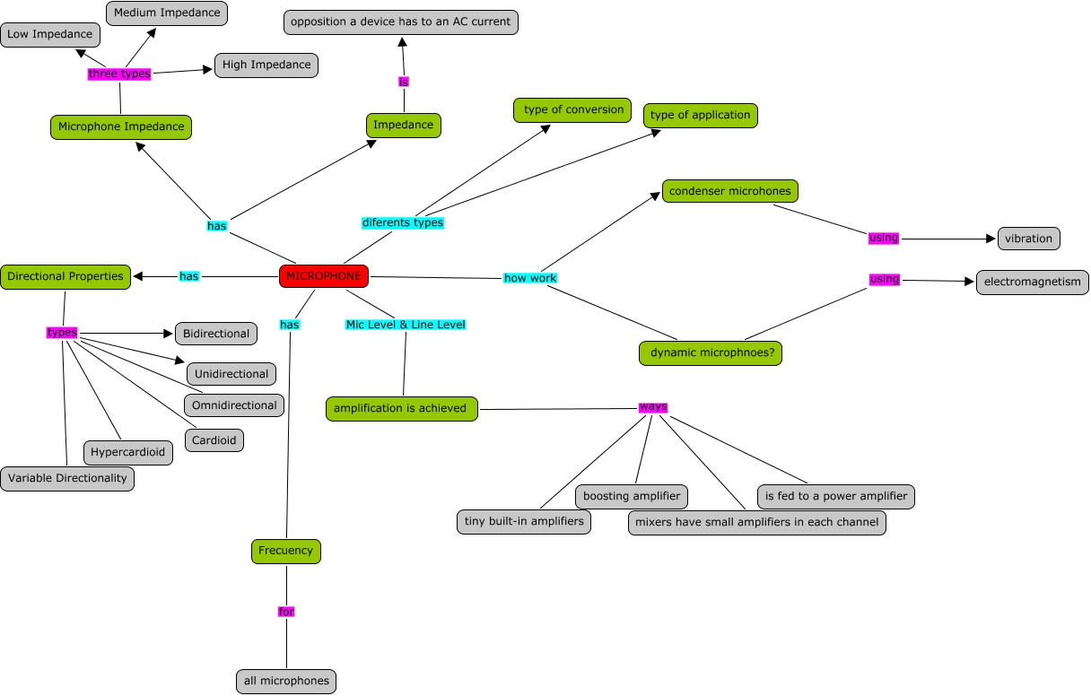
Este Cmap, tiene información relacionada con: microfonos, MICROPHONE how work condenser microhones, Microphone Impedance three types Low Impedance, amplification is achieved ways is fed to a power amplifier, dynamic microphnoes? using electromagnetism, Impedance is opposition a device has to an AC current, MICROPHONE has Impedance, Directional Properties types Bidirectional, Microphone Impedance three types Medium Impedance, Directional Properties types Hypercardioid, amplification is achieved ways mixers have small amplifiers in each channel, MICROPHONE has Directional Properties, MICROPHONE Mic Level & Line Level amplification is achieved, MICROPHONE diferents types type of application, Frecuency for all microphones, amplification is achieved ways tiny built-in amplifiers, MICROPHONE has Frecuency, MICROPHONE has Microphone Impedance, MICROPHONE diferents types type of conversion, Directional Properties types Cardioid, Directional Properties types Unidirectional