WARNING:
JavaScript is turned OFF. None of the links on this concept map will
work until it is reactivated.
If you need help turning JavaScript On, click here.
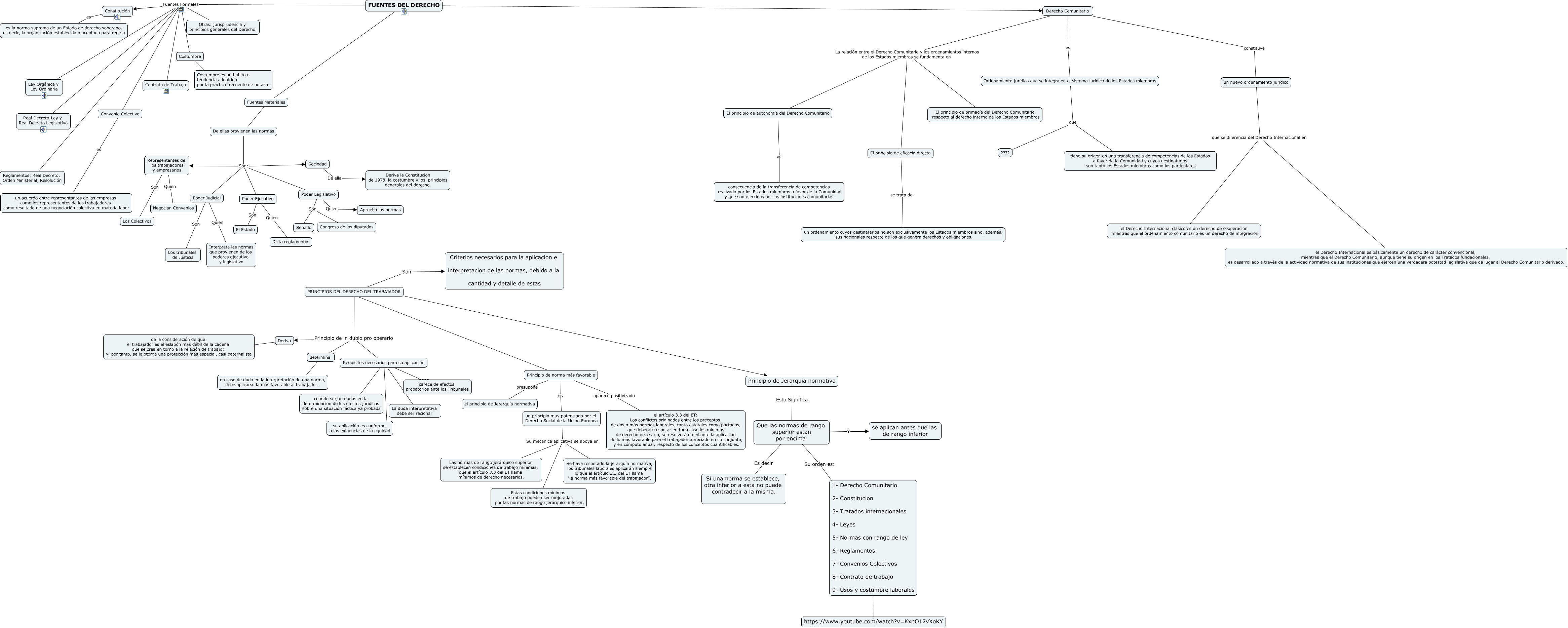
Este Cmap, tiene información relacionada con: Trabajo grupal, Deriva ???? de la consideración de que el trabajador es el eslabón más débil de la cadena que se crea en torno a la relación de trabajo; y, por tanto, se le otorga una protección más especial, casi paternalista, Principio de norma más favorable presupone el principio de Jerarquía normativa, PRINCIPIOS DEL DERECHO DEL TRABAJADOR Principio de in dubio pro operario Deriva, FUENTES DEL DERECHO Fuentes Formales Convenio Colectivo, Requisitos necesarios para su aplicación ???? cuando surjan dudas en la determinación de los efectos jurídicos sobre una situación fáctica ya probada, Ordenamiento jurídico que se integra en el sistema jurídico de los Estados miembros que ????, Principio de norma más favorable aparece positivizado el artículo 3.3 del ET: Los conflictos originados entre los preceptos de dos o más normas laborales, tanto estatales como pactadas, que deberán respetar en todo caso los mínimos de derecho necesario, se resolverán mediante la aplicación de lo más favorable para el trabajador apreciado en su conjunto, y en cómputo anual, respecto de los conceptos cuantificables., De ellas provienen las normas Son: Sociedad, FUENTES DEL DERECHO Fuentes Formales Real Decreto-Ley y Real Decreto Legislativo, El principio de autonomía del Derecho Comunitario es consecuencia de la transferencia de competencias realizada por los Estados miembros a favor de la Comunidad y que son ejercidas por las instituciones comunitarias., FUENTES DEL DERECHO Fuentes Formales Reglamentos: Real Decreto, Orden Ministerial, Resolución, De ellas provienen las normas Son: Poder Ejecutivo, FUENTES DEL DERECHO Fuentes Formales Constitución, De ellas provienen las normas Son: Poder Legislativo, Requisitos necesarios para su aplicación ???? La duda interpretativa debe ser racional, un nuevo ordenamiento jurídico que se diferencia del Derecho Internacional en el Derecho Internacional es básicamente un derecho de carácter convencional, mientras que el Derecho Comunitario, aunque tiene su origen en los Tratados fundacionales, es desarrollado a través de la actividad normativa de sus instituciones que ejercen una verdadera potestad legislativa que da lugar al Derecho Comunitario derivado., FUENTES DEL DERECHO ???? Fuentes Materiales, FUENTES DEL DERECHO Fuentes Formales Otras: jurisprudencia y principios generales del Derecho., un nuevo ordenamiento jurídico que se diferencia del Derecho Internacional en el Derecho Internacional clásico es un derecho de cooperación mientras que el ordenamiento comunitario es un derecho de integración, PRINCIPIOS DEL DERECHO DEL TRABAJADOR ???? Principio de Jerarquia normativa