WARNING:
JavaScript is turned OFF. None of the links on this concept map will
work until it is reactivated.
If you need help turning JavaScript On, click here.
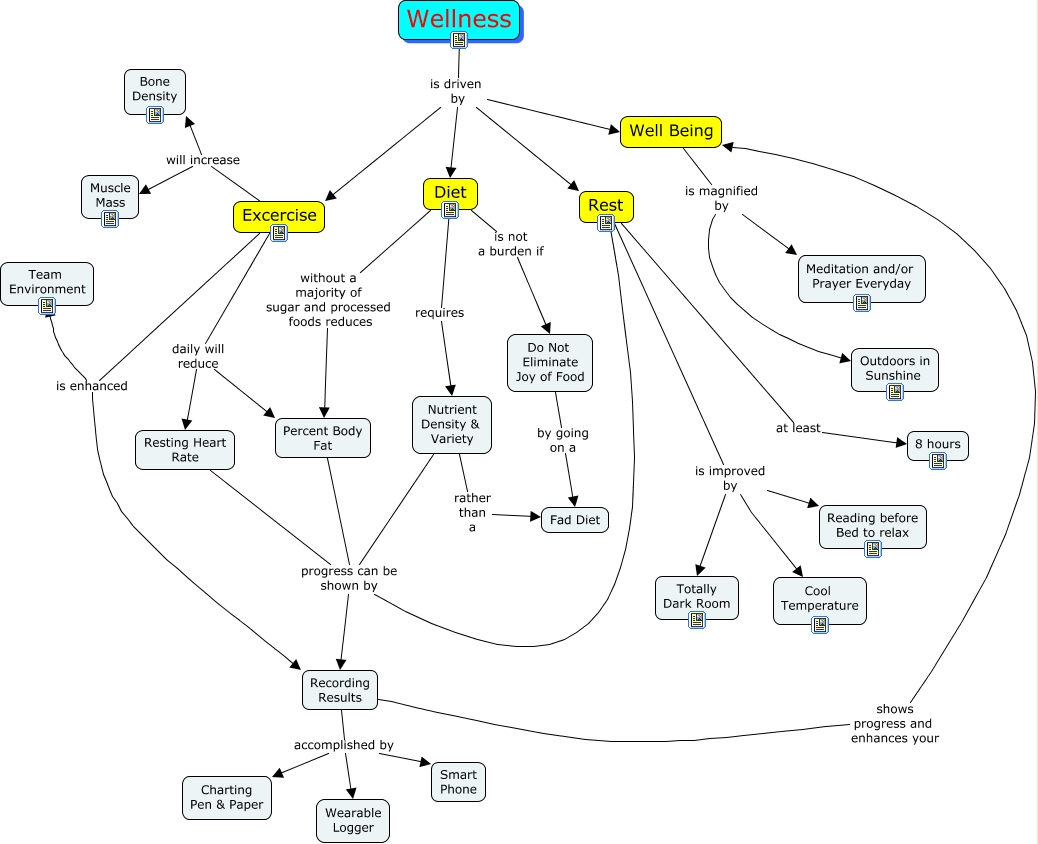
This Concept Map, created with IHMC CmapTools, has information related to: Wellness brainstorm, Diet is not a burden if Do Not Eliminate Joy of Food, Excercise will increase Muscle Mass, Excercise daily will reduce Percent Body Fat, Rest at least 8 hours, Nutrient Density & Variety progress can be shown by Recording Results, Excercise is enhanced Team Environment, Nutrient Density & Variety rather than a Fad Diet, Rest is improved by Totally Dark Room, Do Not Eliminate Joy of Food by going on a Fad Diet, Wellness is driven by Well Being, Recording Results shows progress and enhances your Well Being, Rest progress can be shown by Recording Results, Diet requires Nutrient Density & Variety, Rest is improved by Cool Temperature, Excercise is enhanced Recording Results, Excercise will increase Bone Density, Recording Results accomplished by Smart Phone, Recording Results accomplished by Wearable Logger, Wellness is driven by Diet, Resting Heart Rate progress can be shown by Recording Results