WARNING:
JavaScript is turned OFF. None of the links on this concept map will
work until it is reactivated.
If you need help turning JavaScript On, click here.
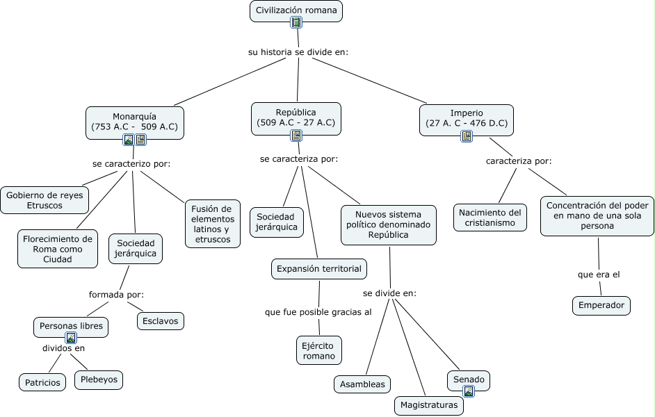
Este Cmap, tiene información relacionada con: Civilización romana, Sociedad jerárquica formada por: Personas libres, Imperio (27 A. C - 476 D.C) caracteriza por: Nacimiento del cristianismo, Monarquía (753 A.C - 509 A.C) se caracterizo por: Florecimiento de Roma como Ciudad, Imperio (27 A. C - 476 D.C) caracteriza por: Concentración del poder en mano de una sola persona, Expansión territorial que fue posible gracias al Ejército romano, Concentración del poder en mano de una sola persona que era el Emperador, República (509 A.C - 27 A.C) se caracteriza por: Sociedad jerárquica, República (509 A.C - 27 A.C) se caracteriza por: Nuevos sistema político denominado República, República (509 A.C - 27 A.C) se caracteriza por: Expansión territorial, Personas libres dividos en Patricios, Nuevos sistema político denominado República se divide en: Senado, Monarquía (753 A.C - 509 A.C) se caracterizo por: Sociedad jerárquica, Monarquía (753 A.C - 509 A.C) se caracterizo por: Gobierno de reyes Etruscos, Sociedad jerárquica formada por: Esclavos, Civilización romana su historia se divide en: República (509 A.C - 27 A.C), Nuevos sistema político denominado República se divide en: Asambleas, Nuevos sistema político denominado República se divide en: Magistraturas, Personas libres dividos en Plebeyos, Civilización romana su historia se divide en: Imperio (27 A. C - 476 D.C), Monarquía (753 A.C - 509 A.C) se caracterizo por: Fusión de elementos latinos y etruscos