WARNING:
JavaScript is turned OFF. None of the links on this concept map will
work until it is reactivated.
If you need help turning JavaScript On, click here.
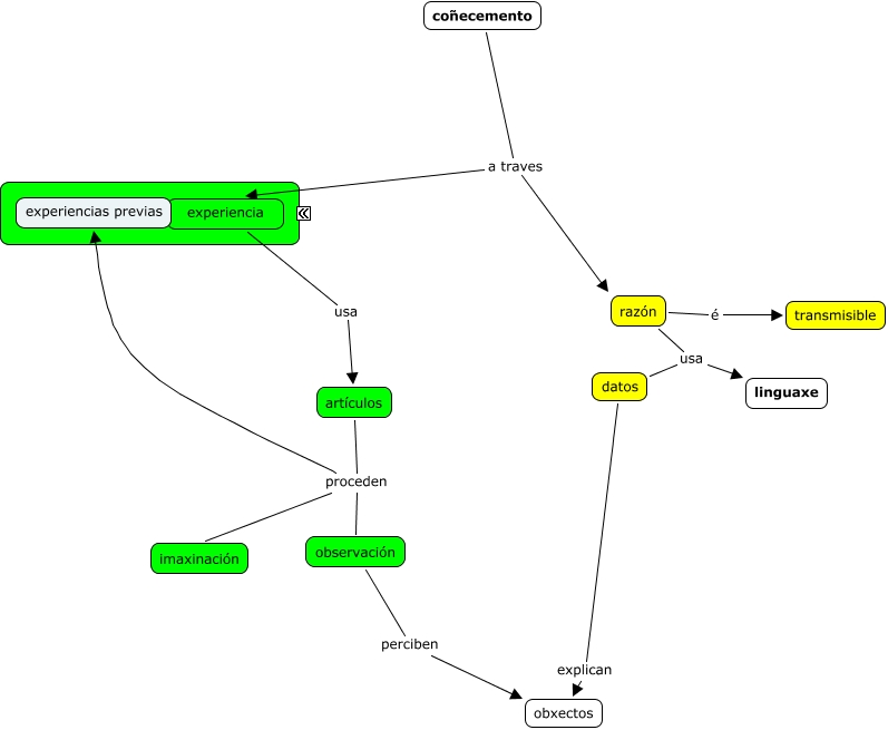
Este Cmap, tiene información relacionada con: mapa mio, artículos proceden observación, coñecemento a traves razón, artículos proceden imaxinación, razón usa linguaxe, razón é transmisible, artículos proceden experiencias previas, datos explican obxectos, coñecemento a traves experiencia, observación perciben obxectos, razón usa datos, experiencia usa artículos