WARNING:
JavaScript is turned OFF. None of the links on this concept map will
work until it is reactivated.
If you need help turning JavaScript On, click here.
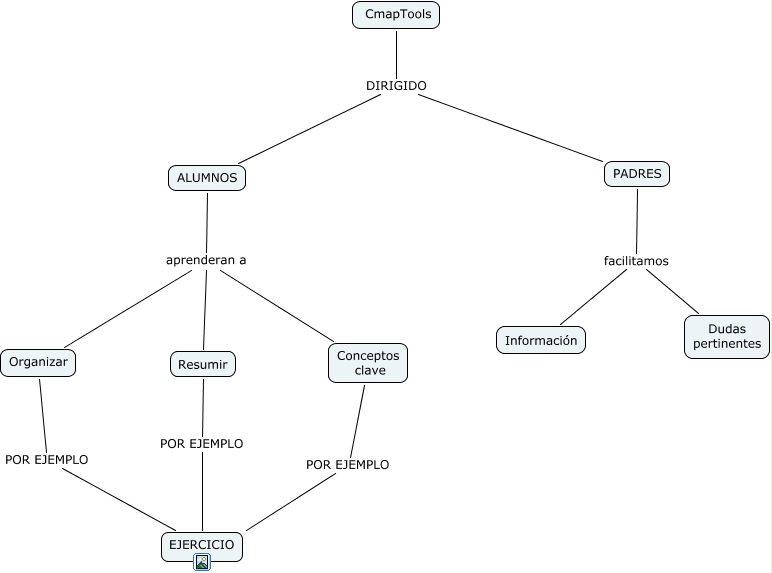
Este Cmap, tiene información relacionada con: organizacion clase, Organizar POR EJEMPLO EJERCICIO, CmapTools DIRIGIDO PADRES, ALUMNOS aprenderan a Conceptos clave, ALUMNOS aprenderan a Resumir, Conceptos clave POR EJEMPLO EJERCICIO, PADRES facilitamos Información, PADRES facilitamos Dudas pertinentes, CmapTools DIRIGIDO ALUMNOS, ALUMNOS aprenderan a Organizar, Resumir POR EJEMPLO EJERCICIO