WARNING:
JavaScript is turned OFF. None of the links on this concept map will
work until it is reactivated.
If you need help turning JavaScript On, click here.
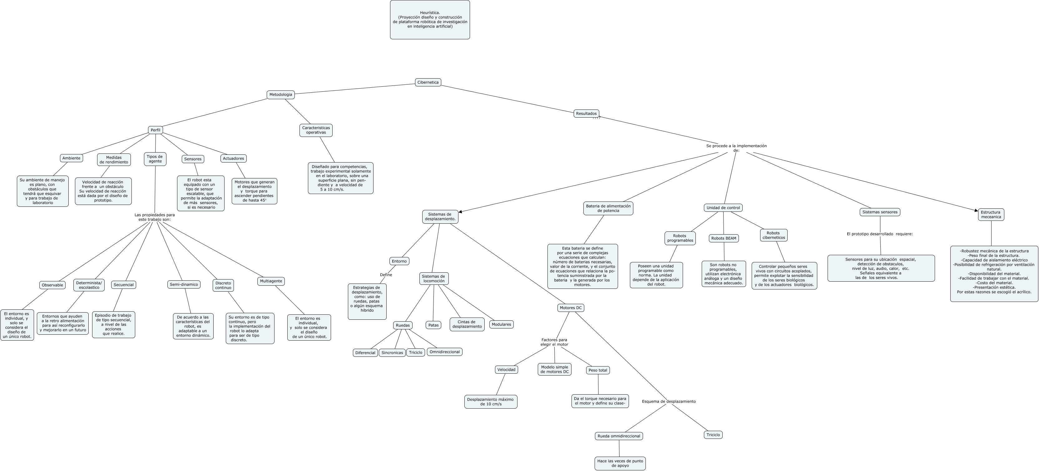
Este Cmap, tiene información relacionada con: Mapa. Heurística, Sistemas de locomoción ???? Ruedas, Bateria de alimentación de potencia ???? Esta bateria se define por una serie de complejas ecuaciones que calculan: número de baterias necesarias, valor de la corriente, y el conjunto de ecuaciones que relaciona la po- tencia suministrada por la bateria y la generada por los motores., Resultados Se procede a la implementación de: Sistemas de desplazamiento., Sistemas de desplazamiento. ???? Entorno, Multiagente ???? El entorno es individual, y solo se considera el diseño de un único robot., Unidad de control ???? Robots programables, Motores DC Factores para elegir el motor Peso total, Perfil ???? Medidas de rendimiento, Ruedas ???? Sincronicas, Tipos de agente Las propiedades para este trabajo son: Multiagente, Unidad de control ???? Robots ciberneticos, Ruedas ???? Diferencial, Ruedas ???? Triciclo, Entorno Define Estrategias de desplazamiento, como: uso de ruedas, patas o algún esquema hibrido, Robots BEAM ???? Son robots no programables, utilizan electrónica análoga y un diseño mecánica adecuado., Resultados Se procede a la implementación de: Bateria de alimentación de potencia, Motores DC Esquema de desplazamiento Rueda omnidireccional, Tipos de agente Las propiedades para este trabajo son: Semi-dinamico, Resultados Se procede a la implementación de: Sistemas sensores, Sistemas sensores El prototipo desarrollado requiere: Sensores para su ubicación espacial, detección de obstaculos, nivel de luz, audio, calor, etc. Señales equivalente a las de los seres vivos.