WARNING:
JavaScript is turned OFF. None of the links on this concept map will
work until it is reactivated.
If you need help turning JavaScript On, click here.
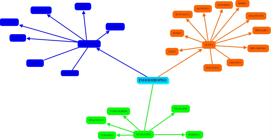
Questa Cmap, creata con IHMC CmapTools, contiene informazioni relative a: LINGUE EUROPEE, GERMANICHE ???? ISLANDESE, GERMANICHE ???? TEDESCO, GERMANICHE ???? SVEDESE, INDOEUROPEO ???? SLAVA, SLAVA ???? POLACCO, GERMANICHE ???? INGLESE, SLAVA ???? BULGARO, SLAVA ???? RUSSO, NEOLATINE ???? PORTOGHESE, SLAVA ???? CROATO, NEOLATINE ???? RUMENO, SLAVA ???? MACEDONE, SLAVA ???? SERBO, SLAVA ???? SLOVENO, INDOEUROPEO ???? NEOLATINE, SLAVA ???? UCRAINO, GERMANICHE ???? ISLANDESE, NEOLATINE ???? ITALIANO, GERMANICHE ???? OLANDESE, NEOLATINE ???? FRANCESE