WARNING:
JavaScript is turned OFF. None of the links on this concept map will
work until it is reactivated.
If you need help turning JavaScript On, click here.
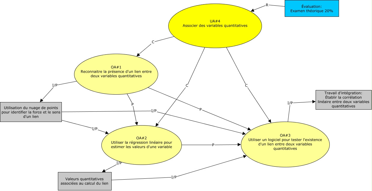
Cette carte de concepts créée avec IHMC CmapTools traite de: UA4, UA#4 Associer des variables quantitatives C OA#2 Utiliser la régression linéaire pour estimer les valeurs d'une variable, OA#3 Utiliser un logiciel pour tester l'existence d'un lien entre deux variables quantitatives I/P Travail d'intégration: Établir la corrélation linéaire entre deux variables quantitatives, UA#4 Associer des variables quantitatives C OA#1 Reconnaitre la présence d'un lien entre deux variables quantitatives, OA#1 Reconnaitre la présence d'un lien entre deux variables quantitatives P OA#3 Utiliser un logiciel pour tester l'existence d'un lien entre deux variables quantitatives, OA#1 Reconnaitre la présence d'un lien entre deux variables quantitatives P OA#2 Utiliser la régression linéaire pour estimer les valeurs d'une variable, Valeurs quantitatives associées au calcul du lien I/P OA#3 Utiliser un logiciel pour tester l'existence d'un lien entre deux variables quantitatives, UA#4 Associer des variables quantitatives C OA#3 Utiliser un logiciel pour tester l'existence d'un lien entre deux variables quantitatives, Utilisation du nuage de points pour identifier la force et le sens d'un lien I/P OA#3 Utiliser un logiciel pour tester l'existence d'un lien entre deux variables quantitatives, Évaluation: Examen théorique 20% R UA#4 Associer des variables quantitatives, OA#2 Utiliser la régression linéaire pour estimer les valeurs d'une variable P OA#3 Utiliser un logiciel pour tester l'existence d'un lien entre deux variables quantitatives, Utilisation du nuage de points pour identifier la force et le sens d'un lien I/P OA#2 Utiliser la régression linéaire pour estimer les valeurs d'une variable, OA#1 Reconnaitre la présence d'un lien entre deux variables quantitatives I/P Utilisation du nuage de points pour identifier la force et le sens d'un lien, OA#2 Utiliser la régression linéaire pour estimer les valeurs d'une variable I/P Valeurs quantitatives associées au calcul du lien