WARNING:
JavaScript is turned OFF. None of the links on this concept map will
work until it is reactivated.
If you need help turning JavaScript On, click here.
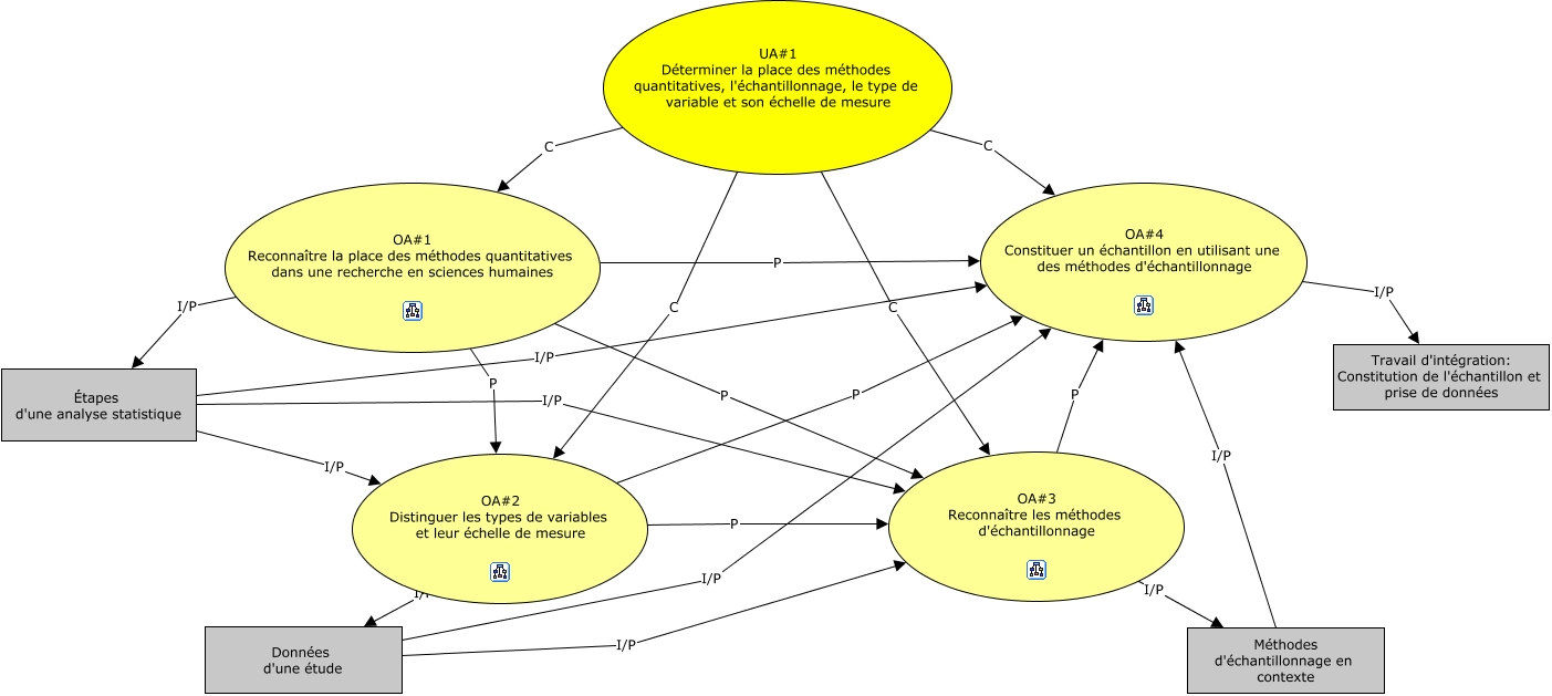
Cette carte de concepts créée avec IHMC CmapTools traite de: UA1, OA#2 Distinguer les types de variables et leur échelle de mesure P OA#3 Reconnaître les méthodes d'échantillonnage, UA#1 Déterminer la place des méthodes quantitatives, l'échantillonnage, le type de variable et son échelle de mesure C OA#3 Reconnaître les méthodes d'échantillonnage, Étapes d'une analyse statistique I/P OA#2 Distinguer les types de variables et leur échelle de mesure, OA#3 Reconnaître les méthodes d'échantillonnage I/P Méthodes d'échantillonnage en contexte, OA#1 Reconnaître la place des méthodes quantitatives dans une recherche en sciences humaines P OA#3 Reconnaître les méthodes d'échantillonnage, Données d'une étude I/P OA#3 Reconnaître les méthodes d'échantillonnage, OA#4 Constituer un échantillon en utilisant une des méthodes d'échantillonnage I/P Travail d'intégration: Constitution de l'échantillon et prise de données, Étapes d'une analyse statistique I/P OA#4 Constituer un échantillon en utilisant une des méthodes d'échantillonnage, OA#3 Reconnaître les méthodes d'échantillonnage P OA#4 Constituer un échantillon en utilisant une des méthodes d'échantillonnage, OA#1 Reconnaître la place des méthodes quantitatives dans une recherche en sciences humaines I/P Étapes d'une analyse statistique, OA#2 Distinguer les types de variables et leur échelle de mesure P OA#4 Constituer un échantillon en utilisant une des méthodes d'échantillonnage, UA#1 Déterminer la place des méthodes quantitatives, l'échantillonnage, le type de variable et son échelle de mesure C OA#1 Reconnaître la place des méthodes quantitatives dans une recherche en sciences humaines, Données d'une étude I/P OA#4 Constituer un échantillon en utilisant une des méthodes d'échantillonnage, UA#1 Déterminer la place des méthodes quantitatives, l'échantillonnage, le type de variable et son échelle de mesure C OA#2 Distinguer les types de variables et leur échelle de mesure, OA#1 Reconnaître la place des méthodes quantitatives dans une recherche en sciences humaines P OA#2 Distinguer les types de variables et leur échelle de mesure, UA#1 Déterminer la place des méthodes quantitatives, l'échantillonnage, le type de variable et son échelle de mesure C OA#4 Constituer un échantillon en utilisant une des méthodes d'échantillonnage, OA#1 Reconnaître la place des méthodes quantitatives dans une recherche en sciences humaines P OA#4 Constituer un échantillon en utilisant une des méthodes d'échantillonnage, OA#2 Distinguer les types de variables et leur échelle de mesure I/P Données d'une étude, Étapes d'une analyse statistique I/P OA#3 Reconnaître les méthodes d'échantillonnage, Méthodes d'échantillonnage en contexte I/P OA#4 Constituer un échantillon en utilisant une des méthodes d'échantillonnage