WARNING:
JavaScript is turned OFF. None of the links on this concept map will
work until it is reactivated.
If you need help turning JavaScript On, click here.
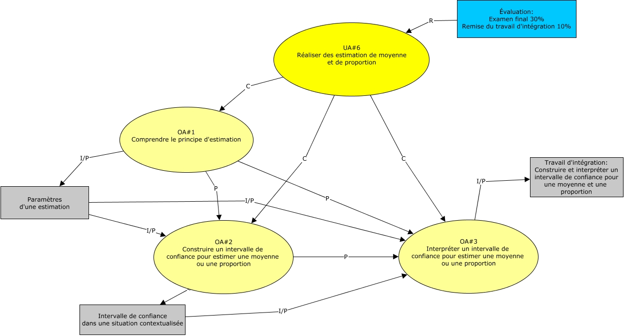
Cette carte de concepts créée avec IHMC CmapTools traite de: UA6, UA#6 Réaliser des estimation de moyenne et de proportion C OA#2 Construire un intervalle de confiance pour estimer une moyenne ou une proportion, OA#3 Interpréter un intervalle de confiance pour estimer une moyenne ou une proportion I/P Travail d'intégration: Construire et interpréter un intervalle de confiance pour une moyenne et une proportion, UA#6 Réaliser des estimation de moyenne et de proportion C OA#1 Comprendre le principe d'estimation, OA#1 Comprendre le principe d'estimation P OA#2 Construire un intervalle de confiance pour estimer une moyenne ou une proportion, OA#1 Comprendre le principe d'estimation P OA#3 Interpréter un intervalle de confiance pour estimer une moyenne ou une proportion, UA#6 Réaliser des estimation de moyenne et de proportion C OA#3 Interpréter un intervalle de confiance pour estimer une moyenne ou une proportion, Intervalle de confiance dans une situation contextualisée I/P OA#3 Interpréter un intervalle de confiance pour estimer une moyenne ou une proportion, Paramètres d'une estimation I/P OA#3 Interpréter un intervalle de confiance pour estimer une moyenne ou une proportion, Paramètres d'une estimation I/P OA#2 Construire un intervalle de confiance pour estimer une moyenne ou une proportion, Évaluation: Examen final 30% Remise du travail d'intégration 10% R UA#6 Réaliser des estimation de moyenne et de proportion, OA#1 Comprendre le principe d'estimation I/P Paramètres d'une estimation, OA#2 Construire un intervalle de confiance pour estimer une moyenne ou une proportion P OA#3 Interpréter un intervalle de confiance pour estimer une moyenne ou une proportion, OA#2 Construire un intervalle de confiance pour estimer une moyenne ou une proportion I/P Intervalle de confiance dans une situation contextualisée