WARNING:
JavaScript is turned OFF. None of the links on this concept map will
work until it is reactivated.
If you need help turning JavaScript On, click here.
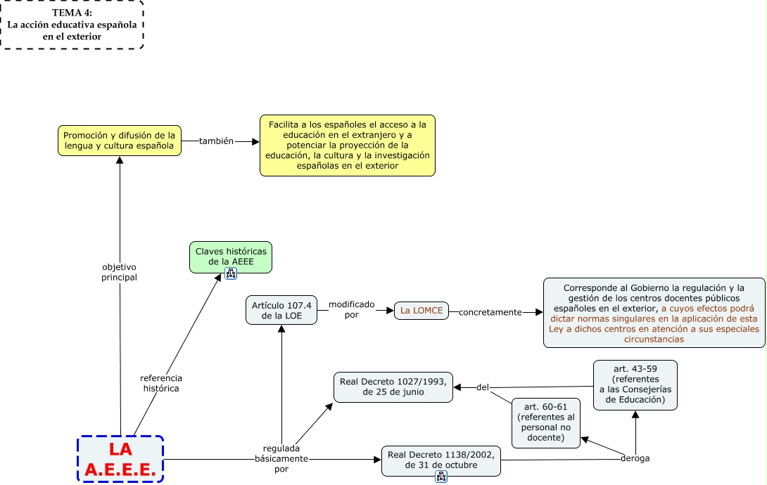
Este Cmap, tiene información relacionada con: La acción educativa española en el exterior, Artículo 107.4 de la LOE modificado por La LOMCE, Real Decreto 1138/2002, de 31 de octubre deroga art. 60-61 (referentes al personal no docente), LA A.E.E.E. referencia histórica Claves históricas de la AEEE, art. 43-59 (referentes a las Consejerías de Educación) del Real Decreto 1027/1993, de 25 de junio, La LOMCE concretamente Corresponde al Gobierno la regulación y la gestión de los centros docentes públicos españoles en el exterior, a cuyos efectos podrá dictar normas singulares en la aplicación de esta Ley a dichos centros en atención a sus especiales circunstancias, Promoción y difusión de la lengua y cultura española también Facilita a los españoles el acceso a la educación en el extranjero y a potenciar la proyección de la educación, la cultura y la investigación españolas en el exterior, art. 60-61 (referentes al personal no docente) del Real Decreto 1027/1993, de 25 de junio, LA A.E.E.E. regulada básicamente por Real Decreto 1138/2002, de 31 de octubre, LA A.E.E.E. objetivo principal Promoción y difusión de la lengua y cultura española, Real Decreto 1138/2002, de 31 de octubre deroga art. 43-59 (referentes a las Consejerías de Educación), LA A.E.E.E. regulada básicamente por Artículo 107.4 de la LOE, LA A.E.E.E. regulada básicamente por Real Decreto 1027/1993, de 25 de junio