WARNING:
JavaScript is turned OFF. None of the links on this concept map will
work until it is reactivated.
If you need help turning JavaScript On, click here.
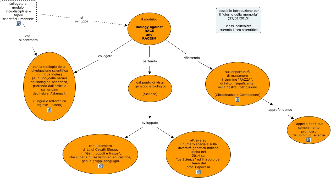
Questa Cmap, creata con IHMC CmapTools, contiene informazioni relative a: Biology against RACE and RACISM, il modulo: Biology against RACE and RACISM riflettendo sull'opportunità di mantenere il termine "RAZZA", di fatto insignificante, nella nostra Costituzione (Cittadinanza e Costituzione), il modulo: Biology against RACE and RACISM collegato con la tipologia della divulgazione scientifica in lingua inglese (e, quindi,della natura dell'indagine scientifica) partendo dall'articolo sull'origine degli ebrei Askenaziti (Lingua e letteratura inglese - Storia), collegato al modulo interdisciplinare saperi scientifici-umanistici si sviluppa il modulo: Biology against RACE and RACISM, dal punto di vista genetico e biologico (Scienze) sviluppato con il pensiero di Luigi Cavalli Sforza, in "Geni, popoli e lingue", che ci parla di razzismo ed educazione, geni e gruppi sanguigni., collegato al modulo interdisciplinare saperi scientifici-umanistici che si confronta con la tipologia della divulgazione scientifica in lingua inglese (e, quindi,della natura dell'indagine scientifica) partendo dall'articolo sull'origine degli ebrei Askenaziti (Lingua e letteratura inglese - Storia), dal punto di vista genetico e biologico (Scienze) sviluppato attraverso il numero speciale sulla diversità genetica italiana uscita nel 2014 su "Le Scienze" ed il lavoro del team del prof. Capocasa, sull'opportunità di mantenere il termine "RAZZA", di fatto insignificante, nella nostra Costituzione (Cittadinanza e Costituzione) approfondendo l'appello per il suo cambiamento promosso da uomini di scienza, il modulo: Biology against RACE and RACISM partendo dal punto di vista genetico e biologico (Scienze)