WARNING:
JavaScript is turned OFF. None of the links on this concept map will
work until it is reactivated.
If you need help turning JavaScript On, click here.
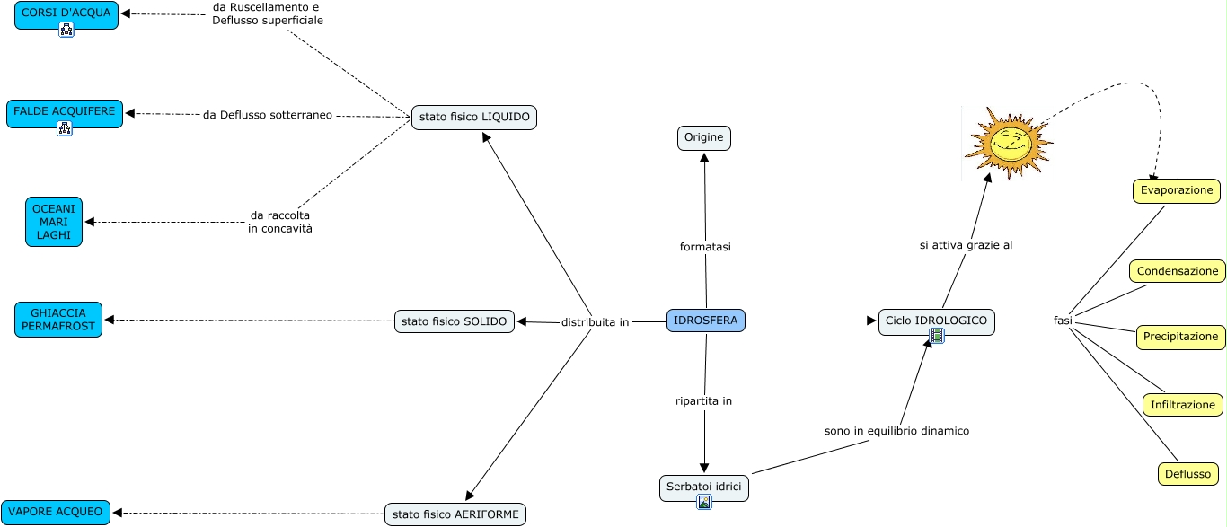
Questa Cmap, creata con IHMC CmapTools, contiene informazioni relative a: idrosfera, IDROSFERA ripartita in Serbatoi idrici, IDROSFERA ???? Ciclo IDROLOGICO, stato fisico LIQUIDO da Deflusso sotterraneo FALDE ACQUIFERE, Serbatoi idrici sono in equilibrio dinamico Ciclo IDROLOGICO, Ciclo IDROLOGICO si attiva grazie al, Ciclo IDROLOGICO fasi Evaporazione, Ciclo IDROLOGICO fasi Infiltrazione, IDROSFERA formatasi Origine, Ciclo IDROLOGICO fasi Deflusso, IDROSFERA distribuita in stato fisico SOLIDO, ???? Evaporazione, IDROSFERA distribuita in stato fisico AERIFORME, stato fisico LIQUIDO da raccolta in concavità OCEANI MARI LAGHI, stato fisico SOLIDO ???? GHIACCIA PERMAFROST, Ciclo IDROLOGICO fasi Precipitazione, stato fisico AERIFORME ???? VAPORE ACQUEO, IDROSFERA distribuita in stato fisico LIQUIDO, Ciclo IDROLOGICO fasi Condensazione, stato fisico LIQUIDO da Ruscellamento e Deflusso superficiale CORSI D'ACQUA