WARNING:
JavaScript is turned OFF. None of the links on this concept map will
work until it is reactivated.
If you need help turning JavaScript On, click here.
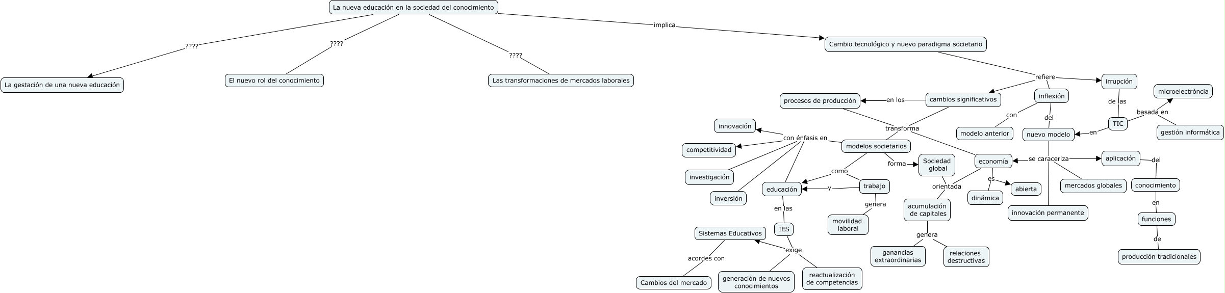
Este Cmap, tiene información relacionada con: Actividad 3.2_colaborativo, TIC basada en gestión informática, economía es abierta, educación con énfasis en investigación, modelos societarios con énfasis en competitividad, nuevo modelo se caraceriza aplicación, IES exige Sistemas Educativos, modelos societarios forma Sociedad global, trabajo y educación, modelos societarios con énfasis en investigación, modelos societarios como trabajo, conocimiento en funciones, Sociedad global orientada acumulación de capitales, educación con énfasis en competitividad, funciones de producción tradicionales, La nueva educación en la sociedad del conocimiento implica Cambio tecnológico y nuevo paradigma societario, acumulación de capitales genera ganancias extraordinarias, modelos societarios como educación, cambios significativos en los procesos de producción, nuevo modelo se caraceriza innovación permanente, educación en las IES