WARNING:
JavaScript is turned OFF. None of the links on this concept map will
work until it is reactivated.
If you need help turning JavaScript On, click here.
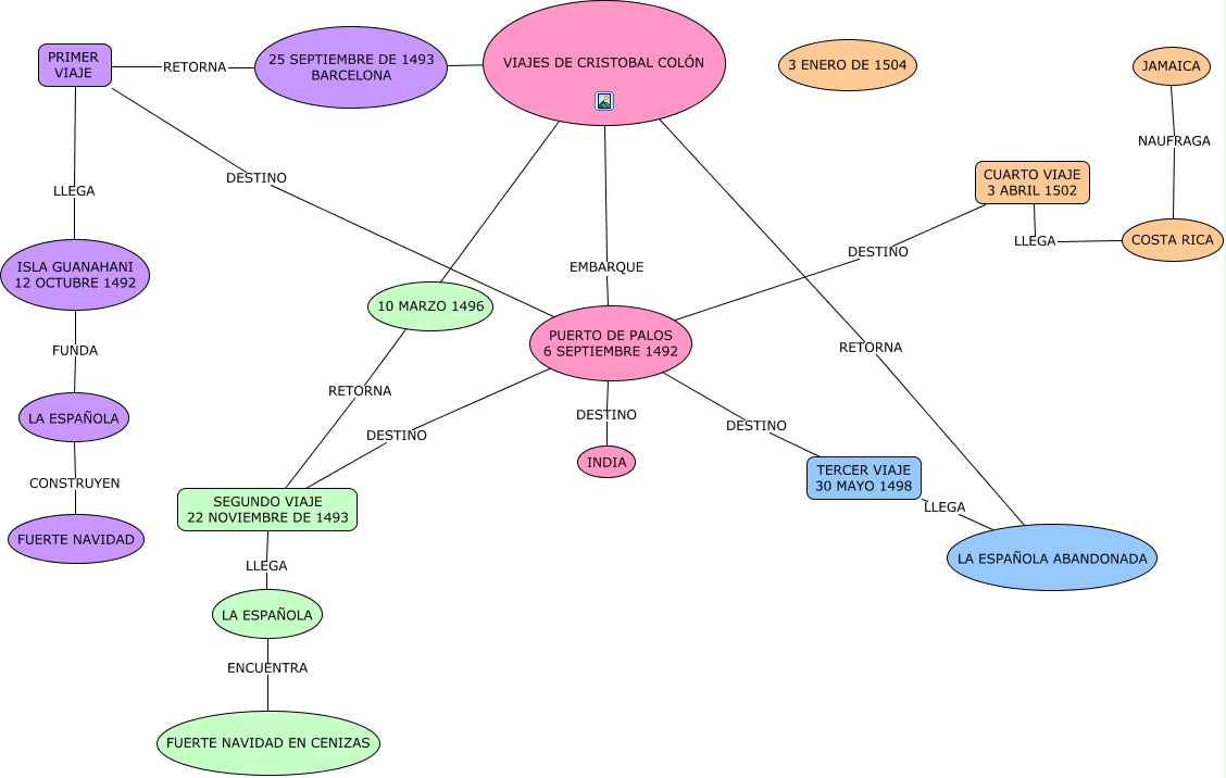
Este Cmap, tiene información relacionada con: viajes de Cristobal Colon, PUERTO DE PALOS 6 SEPTIEMBRE 1492 DESTINO CUARTO VIAJE 3 ABRIL 1502, PUERTO DE PALOS 6 SEPTIEMBRE 1492 DESTINO TERCER VIAJE 30 MAYO 1498, 25 SEPTIEMBRE DE 1493 BARCELONA ???? VIAJES DE CRISTOBAL COLÓN, PRIMER VIAJE LLEGA ISLA GUANAHANI 12 OCTUBRE 1492, CUARTO VIAJE 3 ABRIL 1502 LLEGA COSTA RICA, SEGUNDO VIAJE 22 NOVIEMBRE DE 1493 LLEGA LA ESPAÑOLA, PUERTO DE PALOS 6 SEPTIEMBRE 1492 DESTINO SEGUNDO VIAJE 22 NOVIEMBRE DE 1493, ISLA GUANAHANI 12 OCTUBRE 1492 FUNDA LA ESPAÑOLA, VIAJES DE CRISTOBAL COLÓN EMBARQUE PUERTO DE PALOS 6 SEPTIEMBRE 1492, VIAJES DE CRISTOBAL COLÓN RETORNA LA ESPAÑOLA ABANDONADA, PUERTO DE PALOS 6 SEPTIEMBRE 1492 DESTINO INDIA, COSTA RICA NAUFRAGA JAMAICA, PUERTO DE PALOS 6 SEPTIEMBRE 1492 DESTINO PRIMER VIAJE, TERCER VIAJE 30 MAYO 1498 LLEGA LA ESPAÑOLA ABANDONADA, SEGUNDO VIAJE 22 NOVIEMBRE DE 1493 RETORNA VIAJES DE CRISTOBAL COLÓN, PRIMER VIAJE RETORNA 25 SEPTIEMBRE DE 1493 BARCELONA, LA ESPAÑOLA ENCUENTRA FUERTE NAVIDAD EN CENIZAS, LA ESPAÑOLA CONSTRUYEN FUERTE NAVIDAD