WARNING:
JavaScript is turned OFF. None of the links on this concept map will
work until it is reactivated.
If you need help turning JavaScript On, click here.
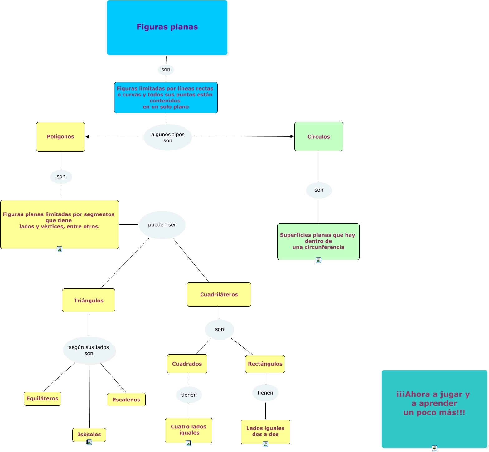
Este Cmap, tiene información relacionada con: mapa conceptual figuras planas, Figuras planas limitadas por segmentos que tiene lados y vértices, entre otros. pueden ser Cuadriláteros, Triángulos según sus lados son Isóseles, Figuras limitadas por líneas rectas o curvas y todos sus puntos están contenidos en un solo plano algunos tipos son Polígonos, Cuadrados tienen Cuatro lados iguales, Cuadriláteros son Rectángulos, Triángulos según sus lados son Equiláteros, Triángulos según sus lados son Escalenos, Polígonos son Figuras planas limitadas por segmentos que tiene lados y vértices, entre otros., Cuadriláteros son Cuadrados, Rectángulos tienen Lados iguales dos a dos, Figuras planas son Figuras limitadas por líneas rectas o curvas y todos sus puntos están contenidos en un solo plano, Figuras limitadas por líneas rectas o curvas y todos sus puntos están contenidos en un solo plano algunos tipos son Círculos, Figuras planas limitadas por segmentos que tiene lados y vértices, entre otros. pueden ser Triángulos, Círculos son Superficies planas que hay dentro de una circunferencia