WARNING:
JavaScript is turned OFF. None of the links on this concept map will
work until it is reactivated.
If you need help turning JavaScript On, click here.
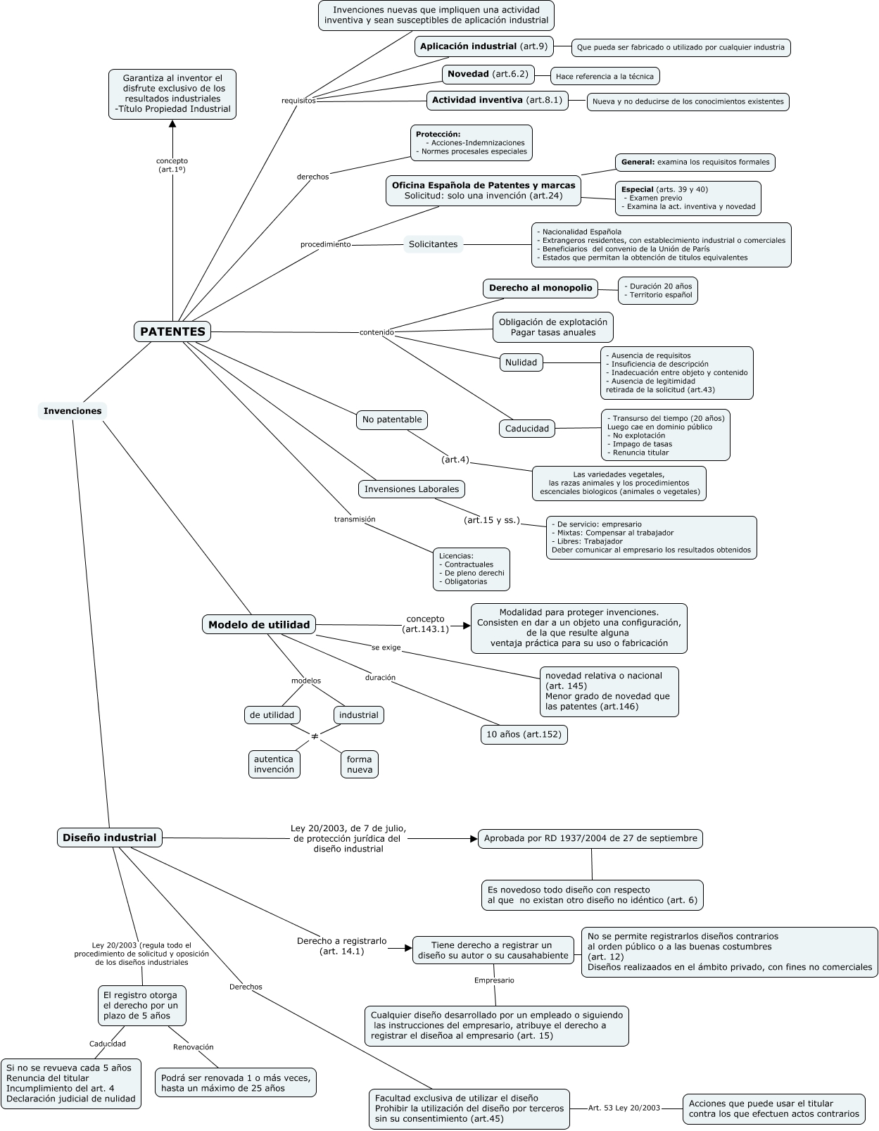
Este Cmap, tiene información relacionada con: patentes, PATENTES Invensiones Laborales, Caducidad ???? - Transurso del tiempo (20 años) Luego cae en dominio público - No explotación - Impago de tasas - Renuncia titular, Diseño industrial Ley 20/2003 (regula todo el procedimiento de solicitud y oposición de los diseños industriales El registro otorga el derecho por un plazo de 5 años, Solicitantes ???? - Nacionalidad Española - Extrangeros residentes, con establecimiento industrial o comerciales - Beneficiarios del convenio de la Unión de París - Estados que permitan la obtención de titulos equivalentes, El registro otorga el derecho por un plazo de 5 años Caducidad Si no se revueva cada 5 años Renuncia del titular Incumplimiento del art. 4 Declaración judicial de nulidad, Aplicación industrial (art.9) ???? Que pueda ser fabricado o utilizado por cualquier industria, Invensiones Laborales (art.15 y ss.) - De servicio: empresario - Mixtas: Compensar al trabajador - Libres: Trabajador Deber comunicar al empresario los resultados obtenidos, PATENTES requisitos Novedad (art.6.2), Modelo de utilidad modelos de utilidad, de utilidad ≠ industrial, PATENTES contenido Obligación de explotación Pagar tasas anuales, Invenciones ???? Diseño industrial, PATENTES requisitos Aplicación industrial (art.9), de utilidad ≠ autentica invención, No patentable (art.4) Las variedades vegetales, las razas animales y los procedimientos escenciales biologicos (animales o vegetales), Oficina Española de Patentes y marcas Solicitud: solo una invención (art.24) ???? Especial (arts. 39 y 40) - Examen previo - Examina la act. inventiva y novedad, Invenciones nuevas que impliquen una actividad inventiva y sean susceptibles de aplicación industrial requisitos Novedad (art.6.2), Invenciones ???? PATENTES, Modelo de utilidad se exige novedad relativa o nacional (art. 145) Menor grado de novedad que las patentes (art.146), Diseño industrial Ley 20/2003, de 7 de julio, de protección jurídica del diseño industrial Aprobada por RD 1937/2004 de 27 de septiembre