WARNING:
JavaScript is turned OFF. None of the links on this concept map will
work until it is reactivated.
If you need help turning JavaScript On, click here.
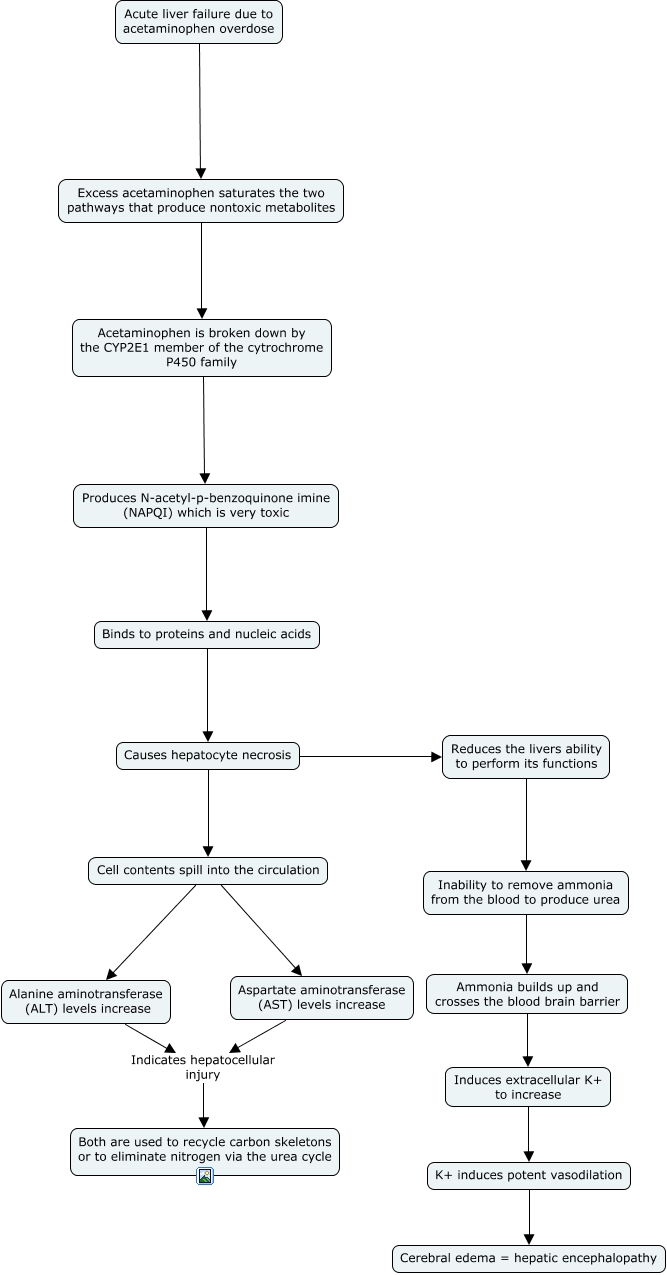
This Concept Map, created with IHMC CmapTools, has information related to: Acute liver failure due to acetaminophen overdose, Ammonia builds up and crosses the blood brain barrier Induces extracellular K+ to increase, Acute liver failure due to acetaminophen overdose Excess acetaminophen saturates the two pathways that produce nontoxic metabolites, Cell contents spill into the circulation Alanine aminotransferase (ALT) levels increase, Reduces the livers ability to perform its functions Inability to remove ammonia from the blood to produce urea, Alanine aminotransferase (ALT) levels increase Indicates hepatocellular injury Both are used to recycle carbon skeletons or to eliminate nitrogen via the urea cycle, Acetaminophen is broken down by the CYP2E1 member of the cytrochrome P450 family Produces N-acetyl-p-benzoquinone imine (NAPQI) which is very toxic, Causes hepatocyte necrosis Reduces the livers ability to perform its functions, Cell contents spill into the circulation Aspartate aminotransferase (AST) levels increase, Causes hepatocyte necrosis Cell contents spill into the circulation, Aspartate aminotransferase (AST) levels increase Indicates hepatocellular injury Both are used to recycle carbon skeletons or to eliminate nitrogen via the urea cycle, Induces extracellular K+ to increase K+ induces potent vasodilation, Binds to proteins and nucleic acids Causes hepatocyte necrosis, Inability to remove ammonia from the blood to produce urea Ammonia builds up and crosses the blood brain barrier, Produces N-acetyl-p-benzoquinone imine (NAPQI) which is very toxic Binds to proteins and nucleic acids, K+ induces potent vasodilation Cerebral edema = hepatic encephalopathy, Excess acetaminophen saturates the two pathways that produce nontoxic metabolites Acetaminophen is broken down by the CYP2E1 member of the cytrochrome P450 family