WARNING:
JavaScript is turned OFF. None of the links on this concept map will
work until it is reactivated.
If you need help turning JavaScript On, click here.
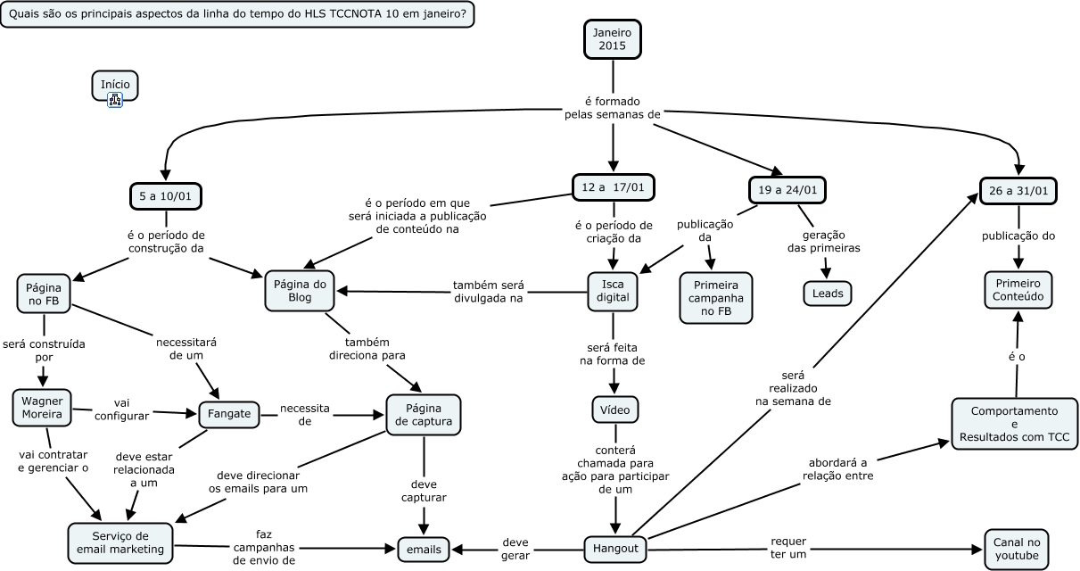
This Concept Map, created with IHMC CmapTools, has information related to: Linha do tempo janeiro 2015, 26 a 31/01 publicação do Primeiro Conteúdo, 19 a 24/01 geração das primeiras Leads, 5 a 10/01 é o período de construção da Página do Blog, Página do Blog também direciona para Página de captura, Página de captura deve capturar emails, Janeiro 2015 é formado pelas semanas de 12 a 17/01, Hangout requer ter um Canal no youtube, Janeiro 2015 é formado pelas semanas de 19 a 24/01, Wagner Moreira vai configurar Fangate, 12 a 17/01 é o período de criação da Isca digital, Fangate necessita de Página de captura, Janeiro 2015 é formado pelas semanas de 26 a 31/01, Página no FB necessitará de um Fangate, Isca digital também será divulgada na Página do Blog, 19 a 24/01 publicação da Isca digital, Vídeo conterá chamada para ação para participar de um Hangout, Hangout deve gerar emails, 5 a 10/01 é o período de construção da Página no FB, 12 a 17/01 é o período em que será iniciada a publicação de conteúdo na Página do Blog, Hangout será realizado na semana de 26 a 31/01