WARNING:
JavaScript is turned OFF. None of the links on this concept map will
work until it is reactivated.
If you need help turning JavaScript On, click here.
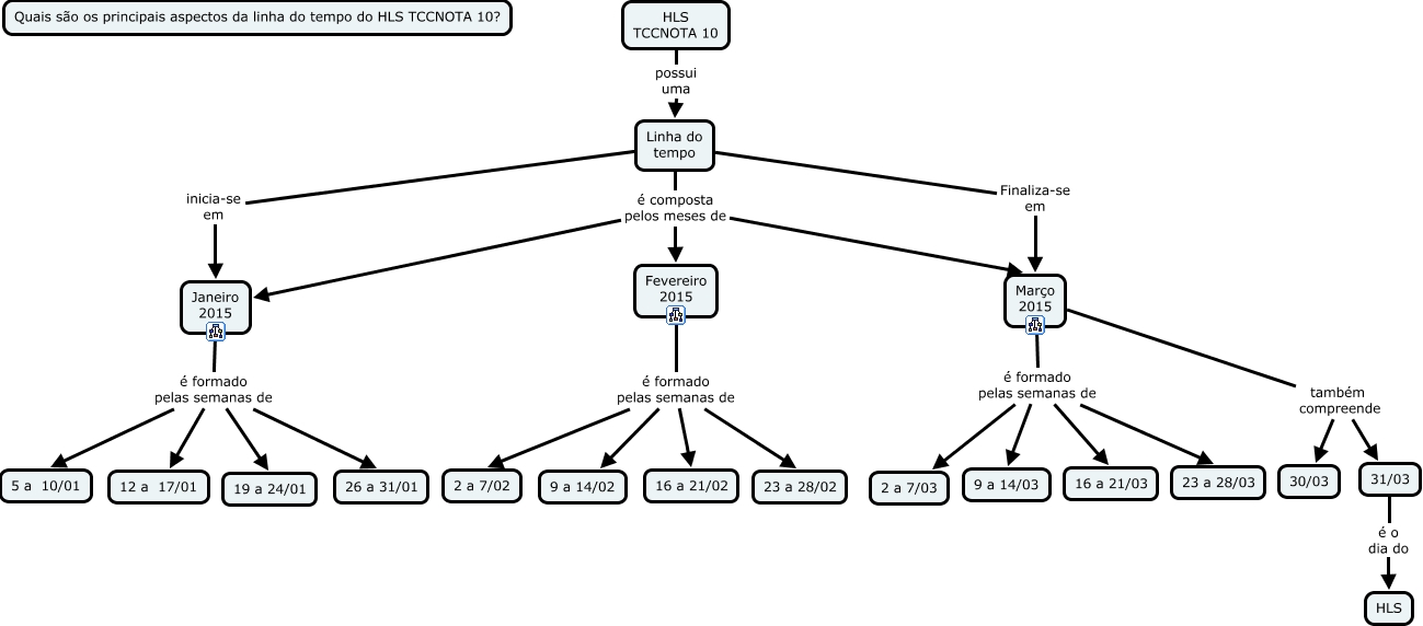
This Concept Map, created with IHMC CmapTools, has information related to: Linha do tempo HLS, Fevereiro 2015 é formado pelas semanas de 9 a 14/02, Fevereiro 2015 é formado pelas semanas de 2 a 7/02, Linha do tempo é composta pelos meses de Março 2015, Março 2015 é formado pelas semanas de 23 a 28/03, Janeiro 2015 é formado pelas semanas de 19 a 24/01, Linha do tempo é composta pelos meses de Janeiro 2015, Março 2015 é formado pelas semanas de 9 a 14/03, Março 2015 também compreende 30/03, Março 2015 é formado pelas semanas de 16 a 21/03, Fevereiro 2015 é formado pelas semanas de 16 a 21/02, Março 2015 é formado pelas semanas de 2 a 7/03, Janeiro 2015 é formado pelas semanas de 5 a 10/01, HLS TCCNOTA 10 possui uma Linha do tempo, Janeiro 2015 é formado pelas semanas de 26 a 31/01, Janeiro 2015 é formado pelas semanas de 12 a 17/01, Linha do tempo é composta pelos meses de Fevereiro 2015, Linha do tempo inicia-se em Janeiro 2015, Linha do tempo Finaliza-se em Março 2015, 31/03 é o dia do HLS, Fevereiro 2015 é formado pelas semanas de 23 a 28/02