WARNING:
JavaScript is turned OFF. None of the links on this concept map will
work until it is reactivated.
If you need help turning JavaScript On, click here.
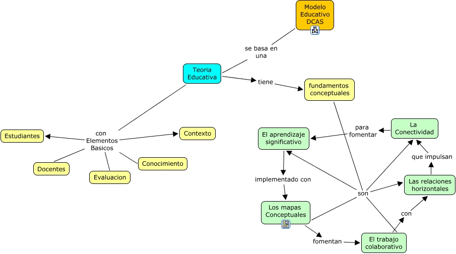
Este Cmap, tiene información relacionada con: Teoria Educativa adoptada por el DCAS, fundamentos conceptuales son Las relaciones horizontales, Modelo Educativo DCAS se basa en una Teoria Educativa, La Conectividad para fomentar El aprendizaje significativo, El trabajo colaborativo con Las relaciones horizontales, Teoria Educativa con Elementos Basicos Estudiantes, Teoria Educativa con Elementos Basicos Docentes, fundamentos conceptuales son El trabajo colaborativo, Los mapas Conceptuales fomentan El trabajo colaborativo, Teoria Educativa con Elementos Basicos Contexto, Teoria Educativa tiene fundamentos conceptuales, El aprendizaje significativo implementado con Los mapas Conceptuales, Teoria Educativa con Elementos Basicos Conocimiento, Teoria Educativa con Elementos Basicos Evaluacion, Las relaciones horizontales que impulsan La Conectividad, fundamentos conceptuales son Los mapas Conceptuales, fundamentos conceptuales son El aprendizaje significativo, fundamentos conceptuales son La Conectividad