WARNING:
JavaScript is turned OFF. None of the links on this concept map will
work until it is reactivated.
If you need help turning JavaScript On, click here.
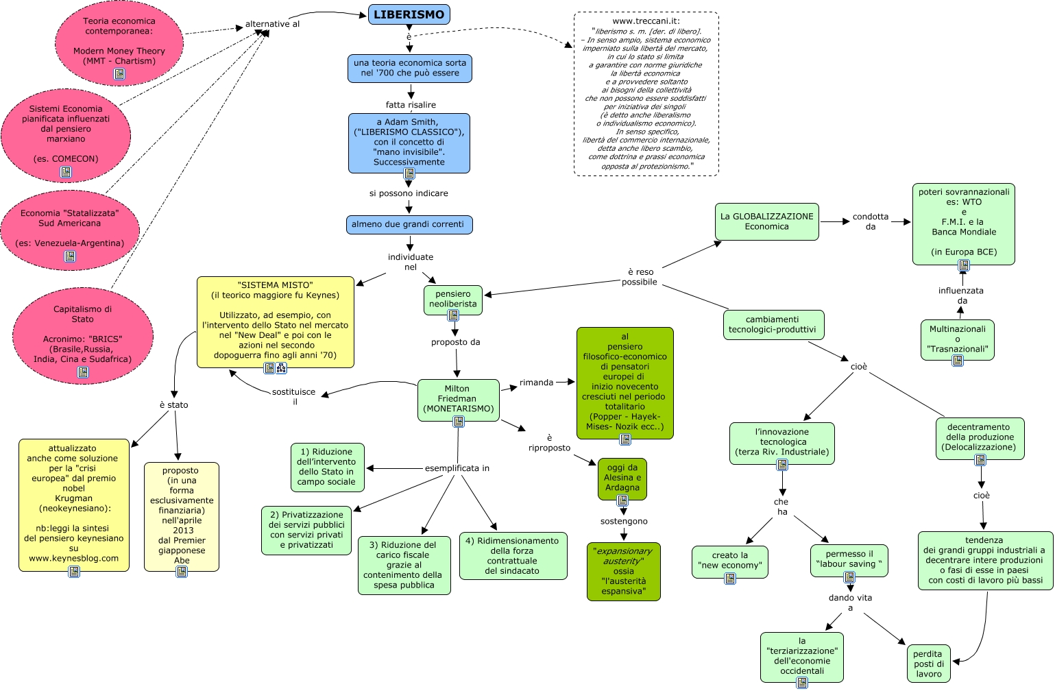
Questa Cmap, creata con IHMC CmapTools, contiene informazioni relative a: liberismo, Milton Friedman (MONETARISMO) esemplificata in 2) Privatizzazione dei servizi pubblici con servizi privati e privatizzati, almeno due grandi correnti individuate nel pensiero neoliberista, oggi da Alesina e Ardagna sostengono "expansionary austerity" ossia "l'austerità espansiva", Milton Friedman (MONETARISMO) rimanda al pensiero filosofico-economico di pensatori europei di inizio novecento cresciuti nel periodo totalitario (Popper - Hayek- Mises- Nozik ecc..), a Adam Smith, ("LIBERISMO CLASSICO"), con il concetto di "mano invisibile". Successivamente si possono indicare almeno due grandi correnti, Milton Friedman (MONETARISMO) esemplificata in 3) Riduzione del carico fiscale grazie al contenimento della spesa pubblica, Milton Friedman (MONETARISMO) esemplificata in 1) Riduzione dell’intervento dello Stato in campo sociale, "SISTEMA MISTO" (il teorico maggiore fu Keynes) Utilizzato, ad esempio, con l'intervento dello Stato nel mercato nel "New Deal" e poi con le azioni nel secondo dopoguerra fino agli anni '70) è stato proposto (in una forma esclusivamente finanziaria) nell'aprile 2013 dal Premier giapponese Abe, La GLOBALIZZAZIONE Economica condotta da poteri sovrannazionali es: WTO e F.M.I. e la Banca Mondiale (in Europa BCE), pensiero neoliberista proposto da Milton Friedman (MONETARISMO), LIBERISMO è una teoria economica sorta nel '700 che può essere, tendenza dei grandi gruppi industriali a decentrare intere produzioni o fasi di esse in paesi con costi di lavoro più bassi perdita posti di lavoro, cambiamenti tecnologici-produttivi cioè l’innovazione tecnologica (terza Riv. Industriale), Milton Friedman (MONETARISMO) sostituisce il "SISTEMA MISTO" (il teorico maggiore fu Keynes) Utilizzato, ad esempio, con l'intervento dello Stato nel mercato nel "New Deal" e poi con le azioni nel secondo dopoguerra fino agli anni '70), almeno due grandi correnti individuate nel "SISTEMA MISTO" (il teorico maggiore fu Keynes) Utilizzato, ad esempio, con l'intervento dello Stato nel mercato nel "New Deal" e poi con le azioni nel secondo dopoguerra fino agli anni '70), "SISTEMA MISTO" (il teorico maggiore fu Keynes) Utilizzato, ad esempio, con l'intervento dello Stato nel mercato nel "New Deal" e poi con le azioni nel secondo dopoguerra fino agli anni '70) è stato attualizzato anche come soluzione per la "crisi europea" dal premio nobel Krugman (neokeynesiano): nb:leggi la sintesi del pensiero keynesiano su www.keynesblog.com, permesso il “labour saving “ dando vita a perdita posti di lavoro, cambiamenti tecnologici-produttivi cioè decentramento della produzione (Delocalizzazione), una teoria economica sorta nel '700 che può essere fatta risalire a Adam Smith, ("LIBERISMO CLASSICO"), con il concetto di "mano invisibile". Successivamente, l’innovazione tecnologica (terza Riv. Industriale) che ha permesso il “labour saving “