WARNING:
JavaScript is turned OFF. None of the links on this concept map will
work until it is reactivated.
If you need help turning JavaScript On, click here.
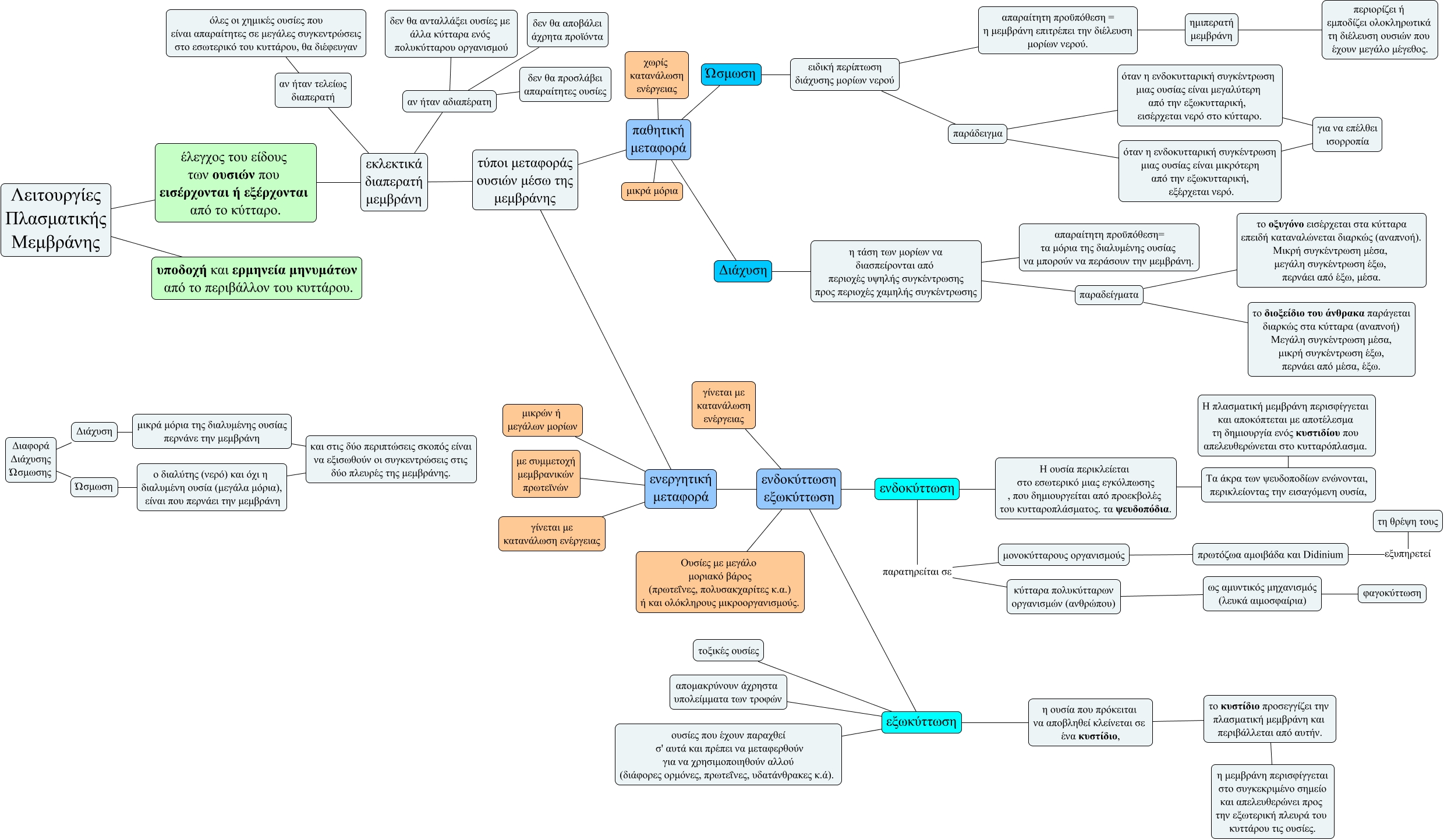
Αυτός ο εννοιολογικός χάρτης, που δημιουργήθηκε με το IHMC Cmap Tools, περιέχει πλήροφορίες που σχετίζονται με: Leitourgies_membranon, ενδοκύττωση παρατηρείται σε μονοκύτταρους οργανισμούς, ενδοκύττωση εξωκύττωση γίνεται με κατανάλωση ενέργειας, αν ήταν αδιαπέρατη δεν θα αποβάλει άχρητα προϊόντα, παθητική μεταφορά μικρά μόρια, τύποι μεταφοράς ουσιών μέσω της μεμβράνης ενεργητική μεταφορά, Η ουσία περικλείεται στο εσωτερικό μιας εγκόλπωσης , που δημιουργείται από προεκβολές του κυτταροπλάσματος. τα ψευδοπόδια. Τα άκρα των ψευδοποδίων ενώνονται, περικλείοντας την εισαγόμενη ουσία,, ειδική περίπτωση διάχυσης μορίων νερού παράδειγμα, η τάση των μορίων να διασπείρονται από περιοχές υψηλής συγκέντρωσης προς περιοχές χαμηλής συγκέντρωσης παραδείγματα, παραδείγματα το οξυγόνο εισέρχεται στα κύτταρα επειδή καταναλώνεται διαρκώς (αναπνοή). Μικρή συγκέντρωση μέσα, μεγάλη συγκέντρωση έξω, περνάει από έξω, μέσα., Διάχυση μικρά μόρια της διαλυμένης ουσίας περνάνε την μεμβράνη, Ώσμωση ο διαλύτης (νερό) και όχι η διαλυμένη ουσία (μεγάλα μόρια), είναι που περνάει την μεμβράνη, Διάχυση η τάση των μορίων να διασπείρονται από περιοχές υψηλής συγκέντρωσης προς περιοχές χαμηλής συγκέντρωσης, το κυστίδιο προσεγγίζει την πλασματική μεμβράνη και περιβάλλεται από αυτήν. η μεμβράνη περισφίγγεται στο συγκεκριμένο σημείο και απελευθερώνει προς την εξωτερική πλευρά του κυττάρου τις ουσίες., εξωκύττωση απομακρύνουν άχρηστα υπολείμματα των τροφών, Ώσμωση ειδική περίπτωση διάχυσης μορίων νερού, τύποι μεταφοράς ουσιών μέσω της μεμβράνης παθητική μεταφορά, ενδοκύττωση εξωκύττωση ενδοκύττωση, απαραίτητη προϋπόθεση = η μεμβράνη επιτρέπει την διέλευση μορίων νερού. ημιπερατή μεμβράνη, ενδοκύττωση εξωκύττωση Ουσίες με μεγάλο μοριακό βάρος (πρωτεΐνες, πολυσακχαρίτες κ.α.) ή και ολόκληρους μικροοργανισμούς., εξωκύττωση ουσίες που έχουν παραχθεί σ' αυτά και πρέπει να μεταφερθούν για να χρησιμοποιηθούν αλλού (διάφορες ορμόνες, πρωτεΐνες, υδατάνθρακες κ.ά).