WARNING:
JavaScript is turned OFF. None of the links on this concept map will
work until it is reactivated.
If you need help turning JavaScript On, click here.
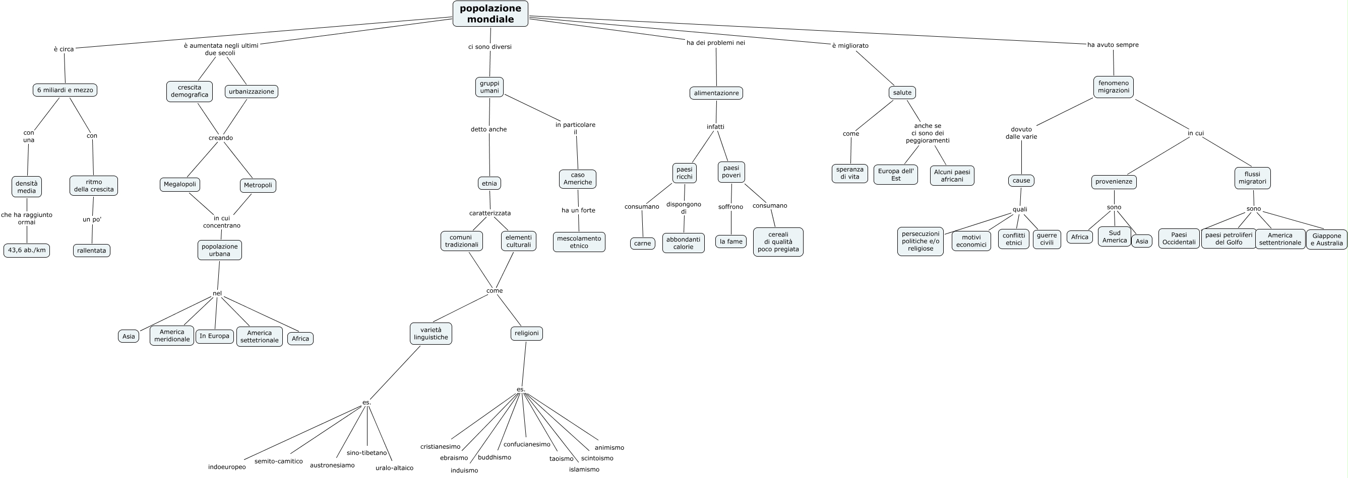
Questa Cmap, creata con IHMC CmapTools, contiene informazioni relative a: Popolazione mondiale, gruppi umani detto anche etnia, flussi migratori sono Giappone e Australia, cause quali guerre civili, comuni tradizionali come religioni, popolazione mondiale ci sono diversi gruppi umani, religioni es. islamismo, religioni es. animismo, fenomeno migrazioni dovuto dalle varie cause, popolazione urbana nel America meridionale, urbanizzazione creando Metropoli, ritmo della crescita un po' rallentata, popolazione mondiale è circa 6 miliardi e mezzo, densità media che ha raggiunto ormai 43,6 ab./km, cause quali conflitti etnici, fenomeno migrazioni in cui flussi migratori, varietà linguistiche es. austronesiamo, alimentazionre infatti paesi poveri, paesi ricchi dispongono di abbondanti calorie, Megalopoli in cui concentrano popolazione urbana, crescita demografica creando Megalopoli