WARNING:
JavaScript is turned OFF. None of the links on this concept map will
work until it is reactivated.
If you need help turning JavaScript On, click here.
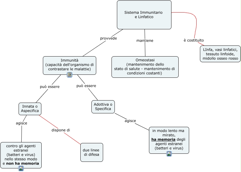
Questa Cmap, creata con IHMC CmapTools, contiene informazioni relative a: Immunità, Innata o Aspecifica dispone di due linee di difesa, Sistema Immunitario e Linfatico è costituito LInfa, vasi linfatici, tessuto linfoide, midollo osseo rosso, Immunità (capacità dell'organismo di contrastare le malattie) può essere Innata o Aspecifica, Sistema Immunitario e Linfatico mantiene Omeostasi (mantenimento dello stato di salute - mantenimento di condizioni costanti), Innata o Aspecifica agisce contro gli agenti estranei (batteri e virus) nello stesso modo e non ha memoria, Sistema Immunitario e Linfatico provvede Immunità (capacità dell'organismo di contrastare le malattie), Immunità (capacità dell'organismo di contrastare le malattie) può essere Adottiva o Specifica, Adottiva o Specifica agisce in modo lento ma mirato, ha memoria degli agenti estranei (batteri e virus)