WARNING:
JavaScript is turned OFF. None of the links on this concept map will
work until it is reactivated.
If you need help turning JavaScript On, click here.
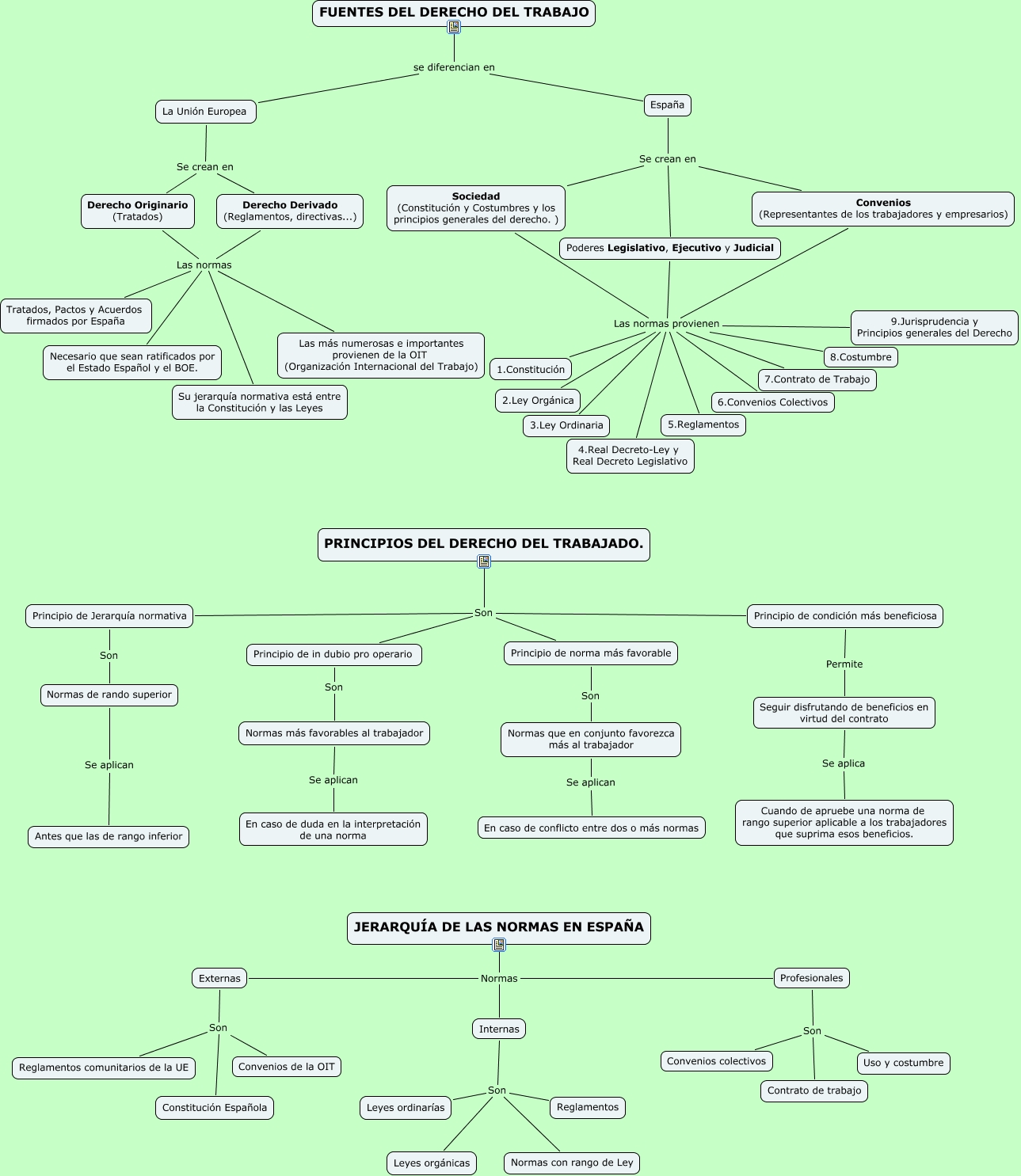
Este Cmap, tiene información relacionada con: Fuentes del derecho del trabajo, Profesionales Son Contrato de trabajo, Principio de condición más beneficiosa Permite Seguir disfrutando de beneficios en virtud del contrato, Convenios (Representantes de los trabajadores y empresarios) Las normas provienen 2.Ley Orgánica, PRINCIPIOS DEL DERECHO DEL TRABAJADO. Son Principio de in dubio pro operario, Externas Son Convenios de la OIT, Convenios (Representantes de los trabajadores y empresarios) Las normas provienen 5.Reglamentos, Poderes Legislativo, Ejecutivo y Judicial Las normas provienen 4.Real Decreto-Ley y Real Decreto Legislativo, PRINCIPIOS DEL DERECHO DEL TRABAJADO. Son Principio de Jerarquía normativa, Internas Son Leyes orgánicas, Convenios (Representantes de los trabajadores y empresarios) Las normas provienen 1.Constitución, Seguir disfrutando de beneficios en virtud del contrato Se aplica Cuando de apruebe una norma de rango superior aplicable a los trabajadores que suprima esos beneficios., Convenios (Representantes de los trabajadores y empresarios) Las normas provienen 6.Convenios Colectivos, PRINCIPIOS DEL DERECHO DEL TRABAJADO. Son Principio de norma más favorable, JERARQUÍA DE LAS NORMAS EN ESPAÑA Normas Internas, Poderes Legislativo, Ejecutivo y Judicial Las normas provienen 6.Convenios Colectivos, Internas Son Leyes ordinarías, Derecho Originario (Tratados) Las normas Necesario que sean ratificados por el Estado Español y el BOE., Sociedad (Constitución y Costumbres y los principios generales del derecho. ) Las normas provienen 2.Ley Orgánica, Sociedad (Constitución y Costumbres y los principios generales del derecho. ) Las normas provienen 9.Jurisprudencia y Principios generales del Derecho, Poderes Legislativo, Ejecutivo y Judicial Las normas provienen 2.Ley Orgánica