WARNING:
JavaScript is turned OFF. None of the links on this concept map will
work until it is reactivated.
If you need help turning JavaScript On, click here.
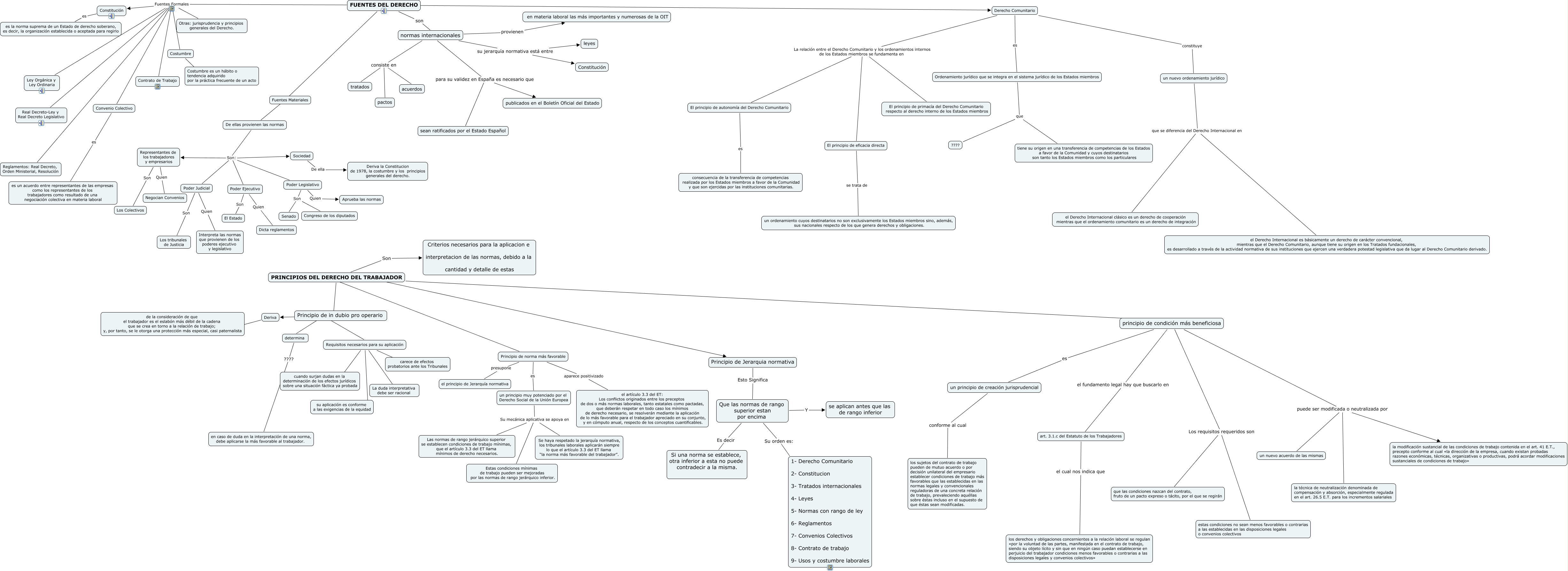
Este Cmap, tiene información relacionada con: Fuentes del Derecho, Que las normas de rango superior estan por encima Es decir Si una norma se establece, otra inferior a esta no puede contradecir a la misma., normas internacionales consiste en pactos, normas internacionales su jerarquía normativa está entre leyes, FUENTES DEL DERECHO Fuentes Formales Reglamentos: Real Decreto, Orden Ministerial, Resolución, principio de condición más beneficiosa es un principio de creación jurisprudencial, Requisitos necesarios para su aplicación ???? carece de efectos probatorios ante los Tribunales, FUENTES DEL DERECHO Fuentes Formales Constitución, PRINCIPIOS DEL DERECHO DEL TRABAJADOR Son Criterios necesarios para la aplicacion e interpretacion de las normas, debido a la cantidad y detalle de estas, un nuevo ordenamiento jurídico que se diferencia del Derecho Internacional en el Derecho Internacional es básicamente un derecho de carácter convencional, mientras que el Derecho Comunitario, aunque tiene su origen en los Tratados fundacionales, es desarrollado a través de la actividad normativa de sus instituciones que ejercen una verdadera potestad legislativa que da lugar al Derecho Comunitario derivado., principio de condición más beneficiosa Los requisitos requeridos son que las condiciones nazcan del contrato, fruto de un pacto expreso o tácito, por el que se regirán, Poder Ejecutivo Quien Dicta reglamentos, FUENTES DEL DERECHO Fuentes Formales Real Decreto-Ley y Real Decreto Legislativo, De ellas provienen las normas Son: Representantes de los trabajadores y empresarios, FUENTES DEL DERECHO ???? Derecho Comunitario, Representantes de los trabajadores y empresarios Son Los Colectivos, Principio de norma más favorable presupone el principio de Jerarquía normativa, FUENTES DEL DERECHO ???? De ellas provienen las normas, normas internacionales para su validez en España es necesario que publicados en el Boletín Oficial del Estado, un principio muy potenciado por el Derecho Social de la Unión Europea Su mecánica aplicativa se apoya en Las normas de rango jerárquico superior se establecen condiciones de trabajo mínimas, que el artículo 3.3 del ET llama mínimos de derecho necesarios., PRINCIPIOS DEL DERECHO DEL TRABAJADOR ???? Principio de in dubio pro operario