WARNING:
JavaScript is turned OFF. None of the links on this concept map will
work until it is reactivated.
If you need help turning JavaScript On, click here.
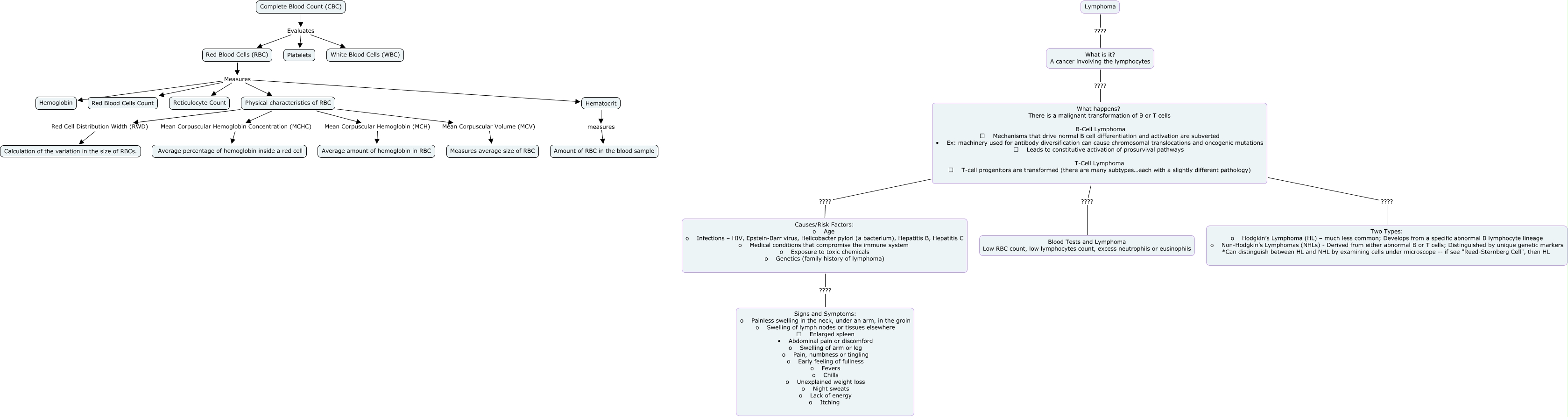
This Concept Map, created with IHMC CmapTools, has information related to: Jumping Genes Frank, Lymphoma ???? What is it? A cancer involving the lymphocytes, Complete Blood Count (CBC) Evaluates Platelets, Physical characteristics of RBC Mean Corpuscular Hemoglobin Concentration (MCHC) Average percentage of hemoglobin inside a red cell, Red Blood Cells (RBC) Measures Red Blood Cells Count, What is it? A cancer involving the lymphocytes ???? What happens? There is a malignant transformation of B or T cells B-Cell Lymphoma Mechanisms that drive normal B cell differentiation and activation are subverted • Ex: machinery used for antibody diversification can cause chromosomal translocations and oncogenic mutations Leads to constitutive activation of prosurvival pathways T-Cell Lymphoma T-cell progenitors are transformed (there are many subtypes…each with a slightly different pathology), Red Blood Cells (RBC) Measures Hemoglobin, What happens? There is a malignant transformation of B or T cells B-Cell Lymphoma Mechanisms that drive normal B cell differentiation and activation are subverted • Ex: machinery used for antibody diversification can cause chromosomal translocations and oncogenic mutations Leads to constitutive activation of prosurvival pathways T-Cell Lymphoma T-cell progenitors are transformed (there are many subtypes…each with a slightly different pathology) ???? Blood Tests and Lymphoma Low RBC count, low lymphocytes count, excess neutrophils or eusinophils, Physical characteristics of RBC Mean Corpuscular Volume (MCV) Measures average size of RBC, Red Blood Cells (RBC) Measures Physical characteristics of RBC, Physical characteristics of RBC Mean Corpuscular Hemoglobin (MCH) Average amount of hemoglobin in RBC, What happens? There is a malignant transformation of B or T cells B-Cell Lymphoma Mechanisms that drive normal B cell differentiation and activation are subverted • Ex: machinery used for antibody diversification can cause chromosomal translocations and oncogenic mutations Leads to constitutive activation of prosurvival pathways T-Cell Lymphoma T-cell progenitors are transformed (there are many subtypes…each with a slightly different pathology) ???? Two Types: o Hodgkin’s Lymphoma (HL) – much less common; Develops from a specific abnormal B lymphocyte lineage o Non-Hodgkin’s Lymphomas (NHLs) - Derived from either abnormal B or T cells; Distinguished by unique genetic markers *Can distinguish between HL and NHL by examining cells under microscope -- if see "Reed-Sternberg Cell", then HL, Physical characteristics of RBC Red Cell Distribution Width (RWD) Calculation of the variation in the size of RBCs., Causes/Risk Factors: o Age o Infections – HIV, Epstein-Barr virus, Helicobacter pylori (a bacterium), Hepatitis B, Hepatitis C o Medical conditions that compromise the immune system o Exposure to toxic chemicals o Genetics (family history of lymphoma) ???? Signs and Symptoms: o Painless swelling in the neck, under an arm, in the groin o Swelling of lymph nodes or tissues elsewhere Enlarged spleen • Abdominal pain or discomford o Swelling of arm or leg o Pain, numbness or tingling o Early feeling of fullness o Fevers o Chills o Unexplained weight loss o Night sweats o Lack of energy o Itching, Red Blood Cells (RBC) Measures Reticulocyte Count, Complete Blood Count (CBC) Evaluates Red Blood Cells (RBC), Hematocrit measures Amount of RBC in the blood sample, Complete Blood Count (CBC) Evaluates White Blood Cells (WBC), Red Blood Cells (RBC) Measures Hematocrit, What happens? There is a malignant transformation of B or T cells B-Cell Lymphoma Mechanisms that drive normal B cell differentiation and activation are subverted • Ex: machinery used for antibody diversification can cause chromosomal translocations and oncogenic mutations Leads to constitutive activation of prosurvival pathways T-Cell Lymphoma T-cell progenitors are transformed (there are many subtypes…each with a slightly different pathology) ???? Causes/Risk Factors: o Age o Infections – HIV, Epstein-Barr virus, Helicobacter pylori (a bacterium), Hepatitis B, Hepatitis C o Medical conditions that compromise the immune system o Exposure to toxic chemicals o Genetics (family history of lymphoma)