WARNING:
JavaScript is turned OFF. None of the links on this concept map will
work until it is reactivated.
If you need help turning JavaScript On, click here.
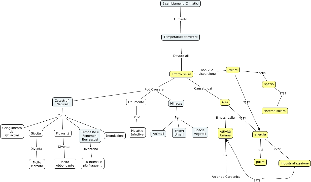
Questa Cmap, creata con IHMC CmapTools, contiene informazioni relative a: I Cambiamenti Climatici-nicola, Minacce Per Animali, Tempeste e Fenomeni Burrascosi Diventano Più intensi e più fraquenti, Catastrofi Naturali Come Piovosità, Effetto Serra Può Causare L'aumento, Gas ???? energia, Minacce Per Esseri Umani, Temperatura terrestre Dovuto all' Effetto Serra, L'aumento Delle Malattie Infettive, Piovosità Diventa Molto Abbondante, calore nello spazio, calore ???? energia, Minacce Per Specie Vegetali, Effetto Serra non vi è dispersione calore, spazio ???? sistema solare, Gas Emessi dalle Attività Umane, Siccità Diventa Molto Marcata, Effetto Serra Può Causare Minacce, Catastrofi Naturali Come Tempeste e Fenomeni Burrascosi, energia tipi pulite, Effetto Serra Può Causare Catastrofi Naturali