WARNING:
JavaScript is turned OFF. None of the links on this concept map will
work until it is reactivated.
If you need help turning JavaScript On, click here.
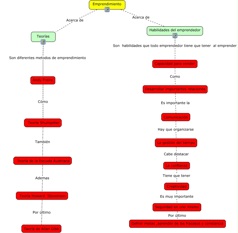
Este Cmap, tiene información relacionada con: Cmap Rubén curado sobre teorías y habilidades del emprendimiento, Seguridad en uno mismo Por último Definir metas ,aprender de los fracasos y constancia, Creatividad Es muy importante Seguridad en uno mismo, Teoría Howard Stevenson Por último Teoría de Allan Gibb, Comunicación Hay que organizarse La gestión del tiempo, Habilidades del emprendedor Son habilidades que todo emprendedor tiene que tener al emprender Capacidad para vender, Andy Freire Cómo Teoría Shumpeter, Capacidad para vender Como Desarrollar importantes relaciones, Teoría Shumpeter También Teoría de la Escuela Austriaca, Teorías Son diferentes metodos de emprendimiento Andy Freire, La confianza Tiene que tener Creatividad, La gestión del tiempo Cabe destacar La confianza, Teoría de la Escuela Austriaca Ademas Teoría Howard Stevenson, Emprendimiento Acerca de Habilidades del emprendedor, Emprendimiento Acerca de Teorías, Desarrollar importantes relaciones Es importante la Comunicación