WARNING:
JavaScript is turned OFF. None of the links on this concept map will
work until it is reactivated.
If you need help turning JavaScript On, click here.
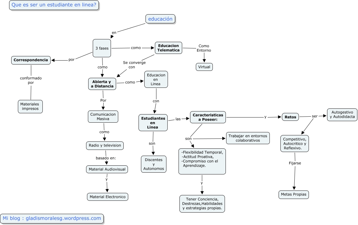
This Concept Map, created with IHMC CmapTools, has information related to: Que es ser un estudiante en linea eje1Actividad 4, Competitivo, Autocritico y Reflexivo. Fijarse Metas Propias, Retos ser Competitivo, Autocritico y Reflexivo., Abierta y a Distancia Por Comunicacion Masiva, educación en 3 fases, Abierta y a Distancia como Educacion en Linea, 3 fases por Correspondencia, Caracteristicas a Poseer: son Trabajar en entornos colaborativos, Radio y television basado en: Material Audiovisual, Caracteristicas a Poseer: son -Flexibilidad Temporal, -Actitud Proativa, -Compromiso con el Aprendizaje., Material Audiovisual y Material Electronico, Caracteristicas a Poseer: y Retos, Correspondencia conformado por Materiales impresos, Educacion en Linea con Estudiantes en Linea, Educacion Telematica Se converge con Abierta y a Distancia, -Flexibilidad Temporal, -Actitud Proativa, -Compromiso con el Aprendizaje. y Tener Conciencia, Destrezas,Habilidades y estrategias propias., Estudiantes en Linea las Caracteristicas a Poseer:, Estudiantes en Linea son Discentes y Autonomos, 3 fases como Educacion Telematica, Retos ser Autogestivo y Autodidacta, Educacion Telematica Como Entorno Virtual