WARNING:
JavaScript is turned OFF. None of the links on this concept map will
work until it is reactivated.
If you need help turning JavaScript On, click here.
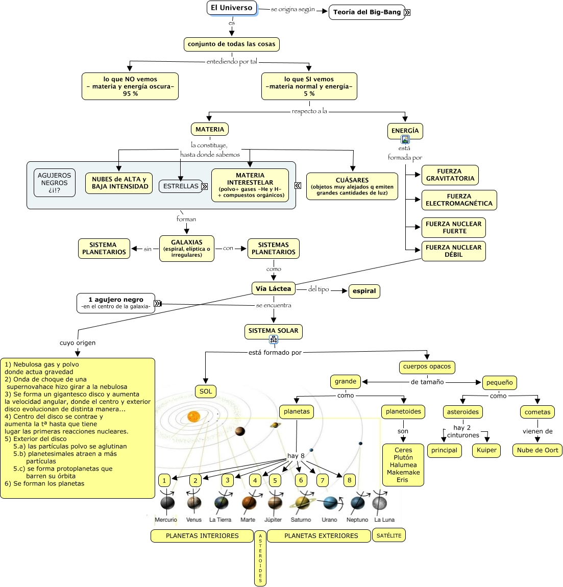
Este Cmap, tiene información relacionada con: 1.2 Cómo se organiza el universo, δ Universo ↓ respecto a la formación del Universo, planetas hay 8 4, ENERGÍA está formada por FUERZA NUCLEAR DÉBIL, GALAXIAS (espiral, elíptica o irregulares) sin SISTEMA PLANETARIOS, ENERGÍA está formada por FUERZA GRAVITATORIA, pequeño como asteroides, agujeros negros es · fuerza de atracción enorme · la gravedad totalmente descontrolada, SISTEMA SOLAR está formado por SOL, fases de expansión y contracción del Universo ahora estamos en fase de expansión, conjunto de todas las cosas entediendo por tal lo que NO vemos - materia y energía oscura- 95 %, δ Universo cte respecto a la formación del Universo, SISTEMA SOLAR está formado por cuerpos opacos, GALAXIAS (espiral, elíptica o irregulares) con SISTEMAS PLANETARIOS, agujeros negros nacen de la muerte de una estrella, Vía Láctea se encuentra SISTEMA SOLAR, agujeros negros Δ · se ven sólo cuando captan energía · un aguejero negro alimentándose es de cualquier color menos negro · lo que el agujero negro no puede digerir lo vómita, planetas hay 8 1, MATERIA la constituye, hasta donde sabemos ESTRELLAS, asteroides hay 2 cinturones Kuiper, ENERGÍA está formada por FUERZA ELECTROMAGNÉTICA