WARNING:
JavaScript is turned OFF. None of the links on this concept map will
work until it is reactivated.
If you need help turning JavaScript On, click here.
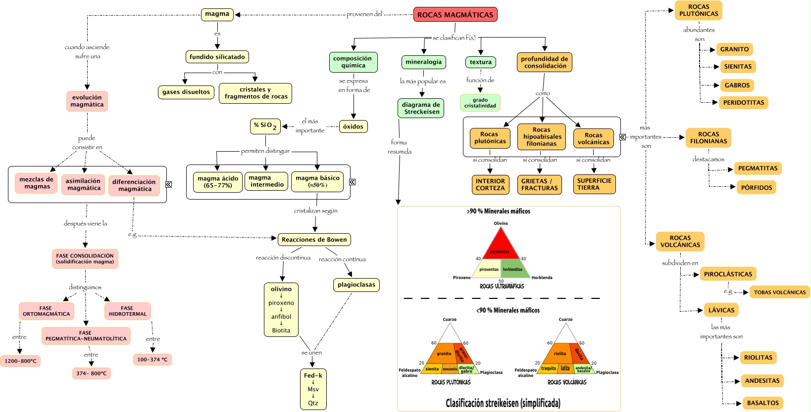
Este Cmap, tiene información relacionada con: Tema 04, ROCAS PLUTÓNICAS abundantes son SIENITAS, olivino ↓ piroxeno ↓ anfibol ↓ Biotita se unen Fed-k ↓ Msv ↓ Qtz, ROCAS MAGMÁTICAS se clasifican f(x) composición química, diferenciación magmática e.g Reacciones de Bowen, Rocas volcánicas si consolidan SUPERFICIE TIERRA, óxidos el más importante <math xmlns="http://www.w3.org/1998/Math/MathML"> <mrow> <mtext> % Si </mtext> <mmultiscripts> <mtext> O </mtext> <mtext> 2 </mtext> <none/> </mmultiscripts> </mrow> </math>, ROCAS MAGMÁTICAS se clasifican f(x) mineralogía, <math xmlns="http://www.w3.org/1998/Math/MathML"> <mrow> <mtext> % Si </mtext> <mmultiscripts> <mtext> O </mtext> <mtext> 2 </mtext> <none/> </mmultiscripts> </mrow> </math> permiten distinguir magma intermedio, FASE ORTOMAGMÁTICA entre 1200-800ºC, profundidad de consolidación como Rocas plutónicas, LÁVICAS las más importantes son BASALTOS, evolución magmática puede consistir en diferenciación magmática, ROCAS VOLCÁNICAS subdividen en PIROCLÁSTICAS, ROCAS MAGMÁTICAS se clasifican f(x) profundidad de consolidación, ROCAS FILONIANAS destacamos PÓRFIDOS, diagrama de Streckeisen forma resumida, evolución magmática puede consistir en mezclas de magmas, <math xmlns="http://www.w3.org/1998/Math/MathML"> <mrow> <mtext> % Si </mtext> <mmultiscripts> <mtext> O </mtext> <mtext> 2 </mtext> <none/> </mmultiscripts> </mrow> </math> permiten distinguir magma básico (≈50%), plagioclasas se unen Fed-k ↓ Msv ↓ Qtz, FASE CONSOLIDACIÓN (solidificación magma) distinguimos FASE ORTOMAGMÁTICA