WARNING:
JavaScript is turned OFF. None of the links on this concept map will
work until it is reactivated.
If you need help turning JavaScript On, click here.
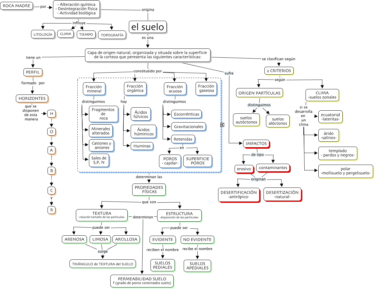
Este Cmap, tiene información relacionada con: Tema 17, ESTRUCTURA -disposición de las partículas- determinan PERMEABILIDAD SUELO f (grado de poros conectados suelo), Fracción orgánica hay Ácidos fúlvicos, ???? determinan las PROPIEDADES FÍSICAS, PROPIEDADES FÍSICAS que son ESTRUCTURA -disposición de las partículas-, erosivo originan DESERTIZACIÓN -natural-, CLIMA -suelos zonales si se desarrolla en un clima polar -mollisuelo y pergelisuelo-, erosivo originan DESERTIFICACIÓN -antrópico-, TEXTURA -relación tamaño de las partículas- puede ser ARENOSA, ARCILLOSA surge TRIÁNGULO de TEXTURA del SUELO, - Alteración química - Desintegración física - Actividad biológica inflluye TOPOGRAFÍA, Capa de origen natural, organizada y situada sobre la superficie de la corteza que peresenta las siguientes características: constitutido por Fracción acuosa, ESTRUCTURA -disposición de las partículas- puede ser EVIDENTE, contaminantes originan DESERTIFICACIÓN -antrópico-, 2 CRITERIOS según ORIGEN PARTÍCULAS, - Alteración química - Desintegración física - Actividad biológica inflluye CLIMA, C y R, CLIMA -suelos zonales si se desarrolla en un clima ecuatorial -lateritas-, H , O, NO EVIDENTE recibe el nombre SUELOS APEDIALES, Retenidas en POROS - capilar-