WARNING:
JavaScript is turned OFF. None of the links on this concept map will
work until it is reactivated.
If you need help turning JavaScript On, click here.
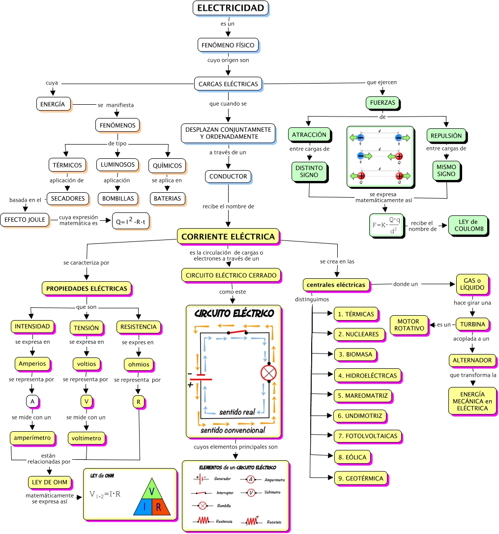
Este Cmap, tiene información relacionada con: Tema 74, TENSIÓN se expresa en voltios, V se mide con un voltímetro, R están relacionadas por LEY DE OHM, QUÍMICOS se aplica en BATERIAS, MISMO SIGNO se expresa matemáticamente así, CARGAS ELÉCTRICAS que cuando se DESPLAZAN CONJUNTAMNETE Y ORDENADAMENTE, centrales eléctricas distInguimos 2. NUCLEARES, centrales eléctricas donde un GAS o LÍQUIDO, CARGAS ELÉCTRICAS que ejercen FUERZAS, DISTINTO SIGNO se expresa matemáticamente así, CONDUCTOR recibe el nombre de CORRIENTE ELÉCTRICA, CIRCUITO ELÉCTRICO CERRADO como este, EFECTO JOULE cuya expresión matemática es <math xmlns="http://www.w3.org/1998/Math/MathML"> <mrow> <mtext> Q= </mtext> <mmultiscripts> <mtext> I </mtext> <none/> <mtext> 2 </mtext> </mmultiscripts> <mtext> ⋅R⋅t </mtext> </mrow> </math>, CORRIENTE ELÉCTRICA es la circulación de cargas o electrones a través de un CIRCUITO ELÉCTRICO CERRADO, CORRIENTE ELÉCTRICA se crea en las centrales eléctricas, centrales eléctricas distInguimos 1. TÉRMICAS, centrales eléctricas distInguimos 6. UNDIMOTRIZ, centrales eléctricas distInguimos 4. HIDROELÉCTRCAS, ohmios se representa por R, centrales eléctricas distInguimos 8. EÓLICA