WARNING:
JavaScript is turned OFF. None of the links on this concept map will
work until it is reactivated.
If you need help turning JavaScript On, click here.
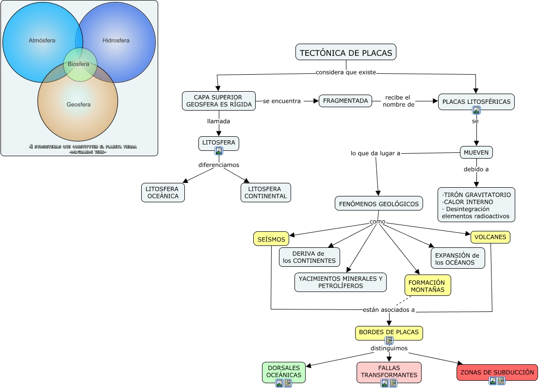
Este Cmap, tiene información relacionada con: 2.3 Tectónica de placas, la superficie cambiante, FENÓMENOS GEOLÓGICOS como DERIVA de los CONTINENTES, CAPA SUPERIOR GEOSFERA ES RÍGIDA llamada LITOSFERA, MUEVEN debido a ·TIRÓN GRAVITATORIO ·CALOR INTERNO · Desintegración elementos radioactivos, VOLCANES están asociados a BORDES DE PLACAS, SEÍSMOS están asociados a BORDES DE PLACAS, PLACAS LITOSFÉRICAS se MUEVEN, FENÓMENOS GEOLÓGICOS como EXPANSIÓN de los OCÉANOS, CAPA SUPERIOR GEOSFERA ES RÍGIDA se encuentra FRAGMENTADA, FENÓMENOS GEOLÓGICOS como FORMACIÓN MONTAÑAS, TECTÓNICA DE PLACAS considera que existe PLACAS LITOSFÉRICAS, LITOSFERA diferenciamos LITOSFERA OCEÁNICA, FRAGMENTADA recibe el nombre de PLACAS LITOSFÉRICAS, BORDES DE PLACAS distinguimos FALLAS TRANSFORMANTES, MUEVEN lo que da lugar a FENÓMENOS GEOLÓGICOS, BORDES DE PLACAS distinguimos ZONAS DE SUBDUCCIÓN, FENÓMENOS GEOLÓGICOS como VOLCANES, FENÓMENOS GEOLÓGICOS como SEÍSMOS, FENÓMENOS GEOLÓGICOS como YACIMIENTOS MINERALES Y PETROLÍFEROS, FORMACIÓN MONTAÑAS están asociados a BORDES DE PLACAS, TECTÓNICA DE PLACAS considera que existe CAPA SUPERIOR GEOSFERA ES RÍGIDA