WARNING:
JavaScript is turned OFF. None of the links on this concept map will
work until it is reactivated.
If you need help turning JavaScript On, click here.
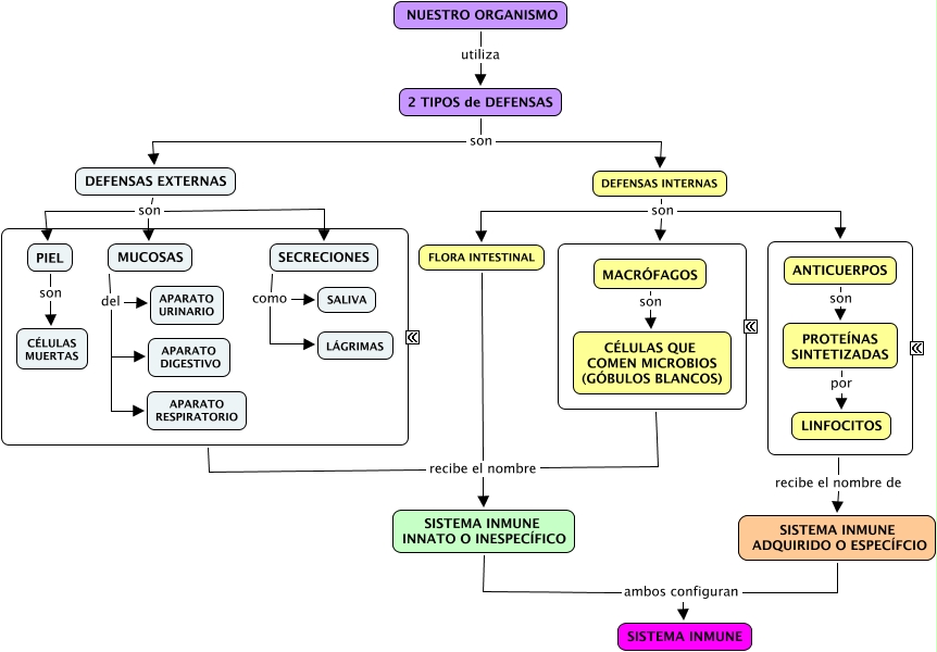
Este Cmap, tiene información relacionada con: 5 Las defensas del organismo (II) el sistema inmune, MUCOSAS del APARATO RESPIRATORIO, SECRECIONES como SALIVA, ???? recibe el nombre de SISTEMA INMUNE ADQUIRIDO O ESPECÍFCIO, ???? recibe el nombre SISTEMA INMUNE INNATO O INESPECÍFICO, FLORA INTESTINAL recibe el nombre SISTEMA INMUNE INNATO O INESPECÍFICO, DEFENSAS INTERNAS son ????, SISTEMA INMUNE ADQUIRIDO O ESPECÍFCIO ambos configuran SISTEMA INMUNE, SISTEMA INMUNE INNATO O INESPECÍFICO ambos configuran SISTEMA INMUNE, NUESTRO ORGANISMO utiliza 2 TIPOS de DEFENSAS, 2 TIPOS de DEFENSAS son DEFENSAS EXTERNAS, ANTICUERPOS son PROTEÍNAS SINTETIZADAS, DEFENSAS INTERNAS son FLORA INTESTINAL, MACRÓFAGOS son CÉLULAS QUE COMEN MICROBIOS (GÓBULOS BLANCOS), DEFENSAS EXTERNAS son SECRECIONES, DEFENSAS EXTERNAS son MUCOSAS, DEFENSAS INTERNAS son ????, ???? recibe el nombre SISTEMA INMUNE INNATO O INESPECÍFICO, SECRECIONES como LÁGRIMAS, MUCOSAS del APARATO DIGESTIVO, MUCOSAS del APARATO URINARIO