WARNING:
JavaScript is turned OFF. None of the links on this concept map will
work until it is reactivated.
If you need help turning JavaScript On, click here.
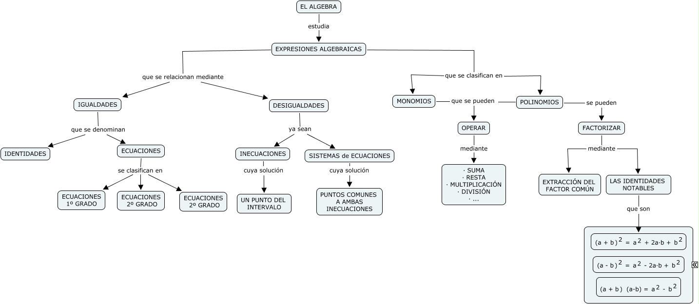
Este Cmap, tiene información relacionada con: Algebra, FACTORIZAR mediante LAS IDENTIDADES NOTABLES, EXPRESIONES ALGEBRAICAS que se relacionan mediante DESIGUALDADES, POLINOMIOS se pueden FACTORIZAR, EL ALGEBRA estudia EXPRESIONES ALGEBRAICAS, EXPRESIONES ALGEBRAICAS que se clasifican en MONOMIOS, DESIGUALDADES ya sean INECUACIONES, POLINOMIOS que se pueden OPERAR, IGUALDADES que se denominan IDENTIDADES, SISTEMAS de ECUACIONES cuya solución PUNTOS COMUNES A AMBAS INECUACIONES, EXPRESIONES ALGEBRAICAS que se clasifican en POLINOMIOS, IGUALDADES que se denominan ECUACIONES, INECUACIONES cuya solución UN PUNTO DEL INTERVALO, LAS IDENTIDADES NOTABLES que son <math xmlns="http://www.w3.org/1998/Math/MathML"> <mrow> <mtext> (a + b </mtext> <mmultiscripts> <mtext> ) </mtext> <none/> <mtext> 2 </mtext> </mmultiscripts> <mtext> = </mtext> <mmultiscripts> <mtext> a </mtext> <none/> <mtext> 2 </mtext> </mmultiscripts> <mtext> + 2a·b + </mtext> <mmultiscripts> <mtext> b </mtext> <none/> <mtext> 2 </mtext> </mmultiscripts> </mrow> </math>, ECUACIONES se clasifican en ECUACIONES 1º GRADO, OPERAR mediante · SUMA · RESTA · MULTIPLICACIÓN · DIVISIÓN · ..., MONOMIOS que se pueden OPERAR, EXPRESIONES ALGEBRAICAS que se relacionan mediante IGUALDADES, DESIGUALDADES ya sean SISTEMAS de ECUACIONES, ECUACIONES se clasifican en ECUACIONES 2º GRADO, ECUACIONES se clasifican en ECUACIONES 2º GRADO