IHMC Public Cmaps

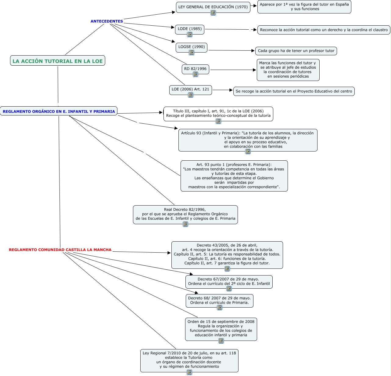
    La acción tutorial

        art 91.url
        art 93.url
        CmapToolsTrademark.gif
        Decreto 43.url
        Decreto 67.url
        Decreto 68.url
        La acción tutorial.htm
        La acción tutorial.cmap
        La acción tutorial.jpg
        Ley general de educación 1970.url
        ley regional 7.url
        LODE.url
        LOE ART 121.url
        LOGSE.url
        orden 15 septiembre.url
        RD 82.url
        rd 82 de 1996.url