WARNING:
JavaScript is turned OFF. None of the links on this concept map will
work until it is reactivated.
If you need help turning JavaScript On, click here.
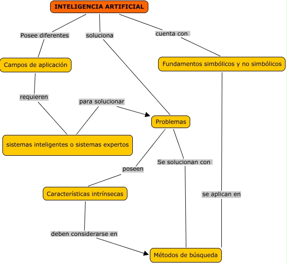
Este Cmap, tiene información relacionada con: InteligenciaArtificial, Problemas poseen Características intrínsecas, sistemas inteligentes o sistemas expertos para solucionar Problemas, INTELIGENCIA ARTIFICIAL cuenta con Fundamentos simbólicos y no simbólicos, Características intrínsecas deben considerarse en Métodos de búsqueda, Problemas Se solucionan con Métodos de búsqueda, INTELIGENCIA ARTIFICIAL Posee diferentes Campos de aplicación, Fundamentos simbólicos y no simbólicos se aplican en Métodos de búsqueda, INTELIGENCIA ARTIFICIAL soluciona Problemas, Campos de aplicación requieren sistemas inteligentes o sistemas expertos