WARNING:
JavaScript is turned OFF. None of the links on this concept map will
work until it is reactivated.
If you need help turning JavaScript On, click here.
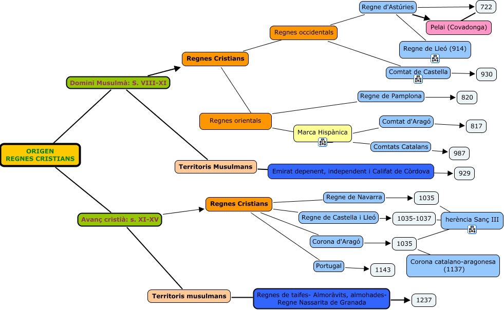
Este Cmap, tiene información relacionada con: regnes cristians, Regnes Cristians Regne de Castella i Lleó 1035-1037, ORIGEN REGNES CRISTIANS Domini Musulmà: S. VIII-XI Regnes Cristians, Regnes occidentals Regne d'Astúries 722, ORIGEN REGNES CRISTIANS Domini Musulmà: S. VIII-XI Territoris Musulmans, ORIGEN REGNES CRISTIANS Avanç cristià: s. XI-XV Territoris musulmans, ORIGEN REGNES CRISTIANS Avanç cristià: s. XI-XV Regnes Cristians, 1035 ???? Corona catalano-aragonesa (1137), Marca Hispànica Comtat d'Aragó 817, 1035 ???? herència Sanç III, Regnes Cristians Corona d'Aragó 1035, Regnes Cristians ???? Regnes occidentals, Marca Hispànica Comtats Catalans 987, Regnes Cristians Regne de Navarra 1035, Territoris musulmans Regnes de taifes- Almoràvits, almohades- Regne Nassarita de Granada 1237, Territoris Musulmans ???? Emirat depenent, independent i Califat de Còrdova, 1035 ???? herència Sanç III, Regnes occidentals Comtat de Castella 930, 1035-1037 ???? herència Sanç III, Regnes orientals Regne de Pamplona 820, Regnes occidentals Regne d'Astúries Regne de Lleó (914)