WARNING:
JavaScript is turned OFF. None of the links on this concept map will
work until it is reactivated.
If you need help turning JavaScript On, click here.
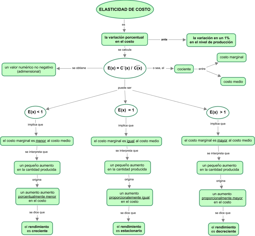
Este Cmap, tiene información relacionada con: ELASTICIDAD DE COSTO, el costo marginal es igual al costo medio se interpreta que un pequeño aumento en la cantidad producida, el costo marginal es mayor al costo medio se interpreta que un pequeño aumento en la cantidad producida, un pequeño aumento en la cantidad producida origina un aumento proporcionalemente igual en el costo, <math xmlns="http://www.w3.org/1998/Math/MathML"> <mrow> <mtext> E(x) = C´(x) / </mtext> <munderover> <mtext> C(x) </mtext> <none/> <mtext> ___ </mtext> </munderover> </mrow> </math> puede ser E(x) < 1, ELASTICIDAD DE COSTO es la variación porcentual en el costo, un aumento aumento porcentualmente menor en el costo se dice que el rendimiento es creciente, un aumento proporcionalmente mayor en el costo se dice que el rendimiento es decreciente, un pequeño aumento en la cantidad producida origina un aumento proporcionalmente mayor en el costo, <math xmlns="http://www.w3.org/1998/Math/MathML"> <mtext> cociente </mtext> </math> entre costo marginal, E(x) < 1 implica que el costo marginal es menor al costo medio, la variación porcentual en el costo ante la variación en un 1% en el nivel de producción, <math xmlns="http://www.w3.org/1998/Math/MathML"> <mtext> cociente </mtext> </math> entre costo medio, <math xmlns="http://www.w3.org/1998/Math/MathML"> <mrow> <mtext> E(x) = C´(x) / </mtext> <munderover> <mtext> C(x) </mtext> <none/> <mtext> ___ </mtext> </munderover> </mrow> </math> puede ser E(x) = 1, el costo marginal es menor al costo medio se interpreta que un pequeño aumento en la cantidad producida, <math xmlns="http://www.w3.org/1998/Math/MathML"> <mrow> <mtext> E(x) = C´(x) / </mtext> <munderover> <mtext> C(x) </mtext> <none/> <mtext> ___ </mtext> </munderover> </mrow> </math> puede ser E(x) > 1, E(x) = 1 implica que el costo marginal es igual al costo medio, E(x) > 1 implica que el costo marginal es mayor al costo medio, <math xmlns="http://www.w3.org/1998/Math/MathML"> <mrow> <mtext> E(x) = C´(x) / </mtext> <munderover> <mtext> C(x) </mtext> <none/> <mtext> ___ </mtext> </munderover> </mrow> </math> se obtiene un valor numérico no negativo (adimensional), un aumento proporcionalemente igual en el costo se dice que el rendimiento es estacionario, <math xmlns="http://www.w3.org/1998/Math/MathML"> <mrow> <mtext> E(x) = C´(x) / </mtext> <munderover> <mtext> C(x) </mtext> <none/> <mtext> ___ </mtext> </munderover> </mrow> </math> o sea, el <math xmlns="http://www.w3.org/1998/Math/MathML"> <mtext> cociente </mtext> </math>