WARNING:
JavaScript is turned OFF. None of the links on this concept map will
work until it is reactivated.
If you need help turning JavaScript On, click here.
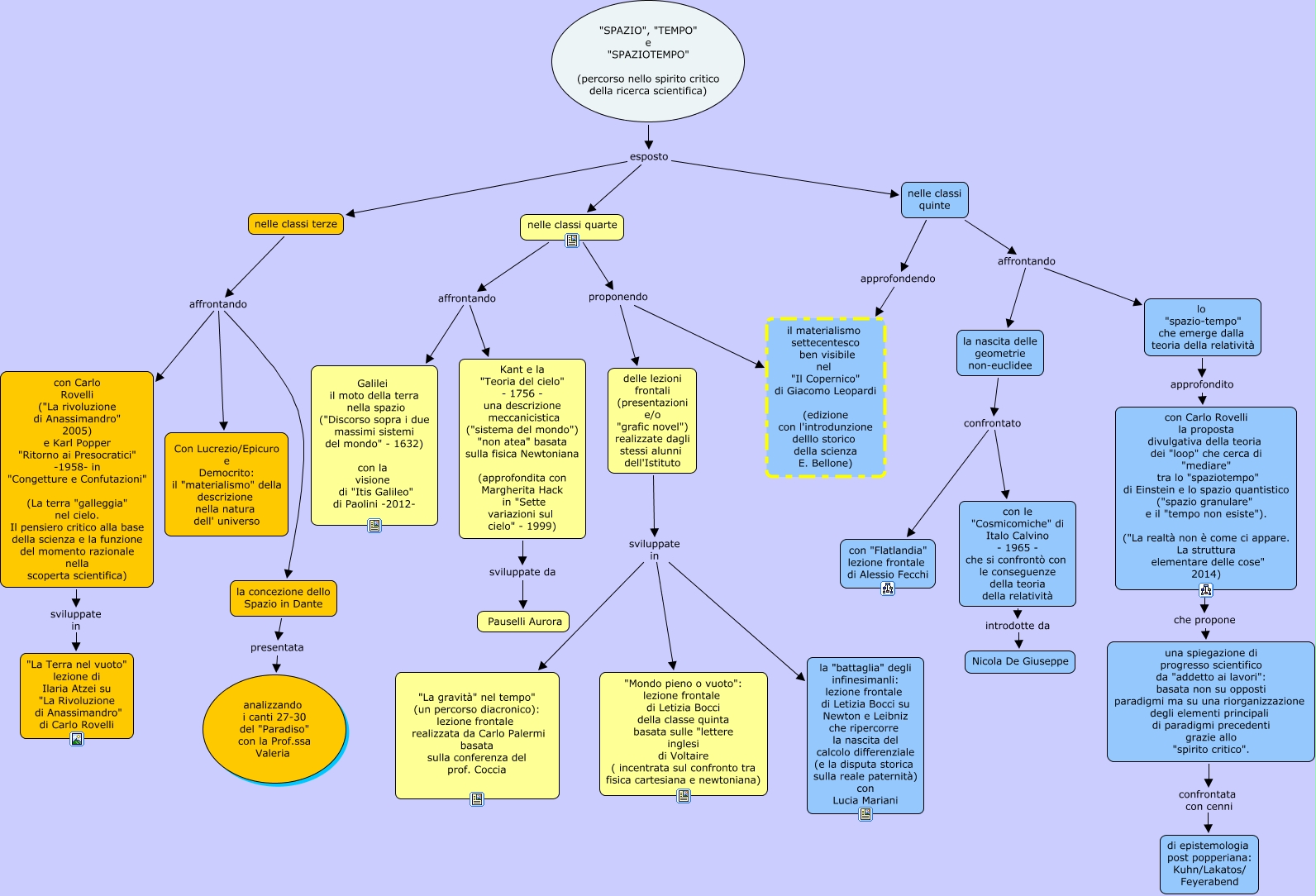
Questa Cmap, creata con IHMC CmapTools, contiene informazioni relative a: SPAZIO -TEMPO e SPAZIOTEMPO 2014-15, "SPAZIO", "TEMPO" e "SPAZIOTEMPO" (percorso nello spirito critico della ricerca scientifica) esposto nelle classi quinte, nelle classi terze affrontando Con Lucrezio/Epicuro e Democrito: il "materialismo" della descrizione nella natura dell' universo, la concezione dello Spazio in Dante presentata analizzando i canti 27-30 del "Paradiso" con la Prof.ssa Valeria, con Carlo Rovelli ("La rivoluzione di Anassimandro" 2005) e Karl Popper "Ritorno ai Presocratici" -1958- in "Congetture e Confutazioni" (La terra "galleggia" nel cielo. Il pensiero critico alla base della scienza e la funzione del momento razionale nella scoperta scientifica) sviluppate in "La Terra nel vuoto" lezione di Ilaria Atzei su "La Rivoluzione di Anassimandro" di Carlo Rovelli, nelle classi quinte approfondendo il materialismo settecentesco ben visibile nel "Il Copernico" di Giacomo Leopardi (edizione con l'introdunzione delllo storico della scienza E. Bellone), nelle classi quarte proponendo delle lezioni frontali (presentazioni e/o "grafic novel") realizzate dagli stessi alunni dell'Istituto, con le "Cosmicomiche" di Italo Calvino - 1965 - che si confrontò con le conseguenze della teoria della relatività introdotte da Nicola De Giuseppe, delle lezioni frontali (presentazioni e/o "grafic novel") realizzate dagli stessi alunni dell'Istituto sviluppate in la "battaglia" degli infinesimanli: lezione frontale di Letizia Bocci su Newton e Leibniz che ripercorre la nascita del calcolo differenziale (e la disputa storica sulla reale paternità) con Lucia Mariani, la nascita delle geometrie non-euclidee confrontato con "Flatlandia" lezione frontale di Alessio Fecchi, nelle classi quinte affrontando lo "spazio-tempo" che emerge dalla teoria della relatività, "SPAZIO", "TEMPO" e "SPAZIOTEMPO" (percorso nello spirito critico della ricerca scientifica) esposto nelle classi terze, nelle classi quarte proponendo il materialismo settecentesco ben visibile nel "Il Copernico" di Giacomo Leopardi (edizione con l'introdunzione delllo storico della scienza E. Bellone), nelle classi terze affrontando la concezione dello Spazio in Dante, nelle classi quinte affrontando la nascita delle geometrie non-euclidee, nelle classi terze affrontando con Carlo Rovelli ("La rivoluzione di Anassimandro" 2005) e Karl Popper "Ritorno ai Presocratici" -1958- in "Congetture e Confutazioni" (La terra "galleggia" nel cielo. Il pensiero critico alla base della scienza e la funzione del momento razionale nella scoperta scientifica), nelle classi quarte affrontando Kant e la "Teoria del cielo" - 1756 - una descrizione meccanicistica ("sistema del mondo") "non atea" basata sulla fisica Newtoniana (approfondita con Margherita Hack in "Sette variazioni sul cielo" - 1999), "SPAZIO", "TEMPO" e "SPAZIOTEMPO" (percorso nello spirito critico della ricerca scientifica) esposto nelle classi quarte, una spiegazione di progresso scientifico da "addetto ai lavori": basata non su opposti paradigmi ma su una riorganizzazione degli elementi principali di paradigmi precedenti grazie allo "spirito critico". confrontata con cenni di epistemologia post popperiana: Kuhn/Lakatos/ Feyerabend, con Carlo Rovelli la proposta divulgativa della teoria dei "loop" che cerca di "mediare" tra lo "spaziotempo" di Einstein e lo spazio quantistico ("spazio granulare" e il "tempo non esiste"). ("La realtà non è come ci appare. La struttura elementare delle cose" 2014) che propone una spiegazione di progresso scientifico da "addetto ai lavori": basata non su opposti paradigmi ma su una riorganizzazione degli elementi principali di paradigmi precedenti grazie allo "spirito critico"., nelle classi quarte affrontando Galilei il moto della terra nella spazio ("Discorso sopra i due massimi sistemi del mondo" - 1632) con la visione di "Itis Galileo" di Paolini -2012-