WARNING:
JavaScript is turned OFF. None of the links on this concept map will
work until it is reactivated.
If you need help turning JavaScript On, click here.
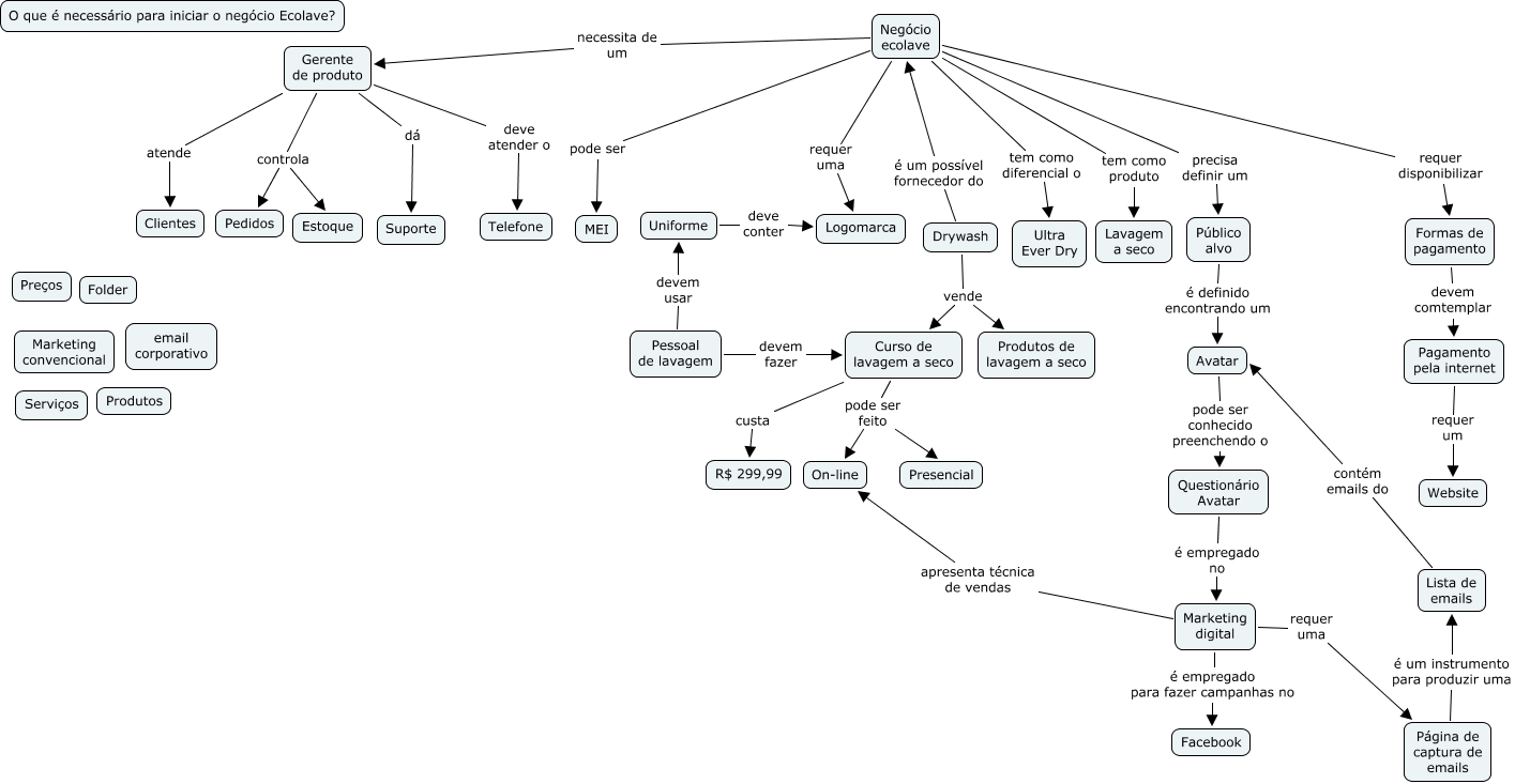
This Concept Map, created with IHMC CmapTools, has information related to: Untitled 1, Questionário Avatar é empregado no Marketing digital, Gerente de produto atende Clientes, Público alvo é definido encontrando um Avatar, Negócio ecolave tem como diferencial o Ultra Ever Dry, Drywash é um possível fornecedor do Negócio ecolave, Negócio ecolave pode ser MEI, Gerente de produto deve atender o Telefone, Drywash vende Produtos de lavagem a seco, Marketing digital requer uma Página de captura de emails, Página de captura de emails é um instrumento para produzir uma Lista de emails, Lista de emails contém emails do Avatar, Avatar pode ser conhecido preenchendo o Questionário Avatar, Negócio ecolave requer uma Logomarca, Marketing digital é empregado para fazer campanhas no Facebook, Pessoal de lavagem devem usar Uniforme, Formas de pagamento devem comtemplar Pagamento pela internet, Gerente de produto dá Suporte, Pagamento pela internet requer um Website, Gerente de produto controla Estoque, Pessoal de lavagem devem fazer Curso de lavagem a seco