WARNING:
JavaScript is turned OFF. None of the links on this concept map will
work until it is reactivated.
If you need help turning JavaScript On, click here.
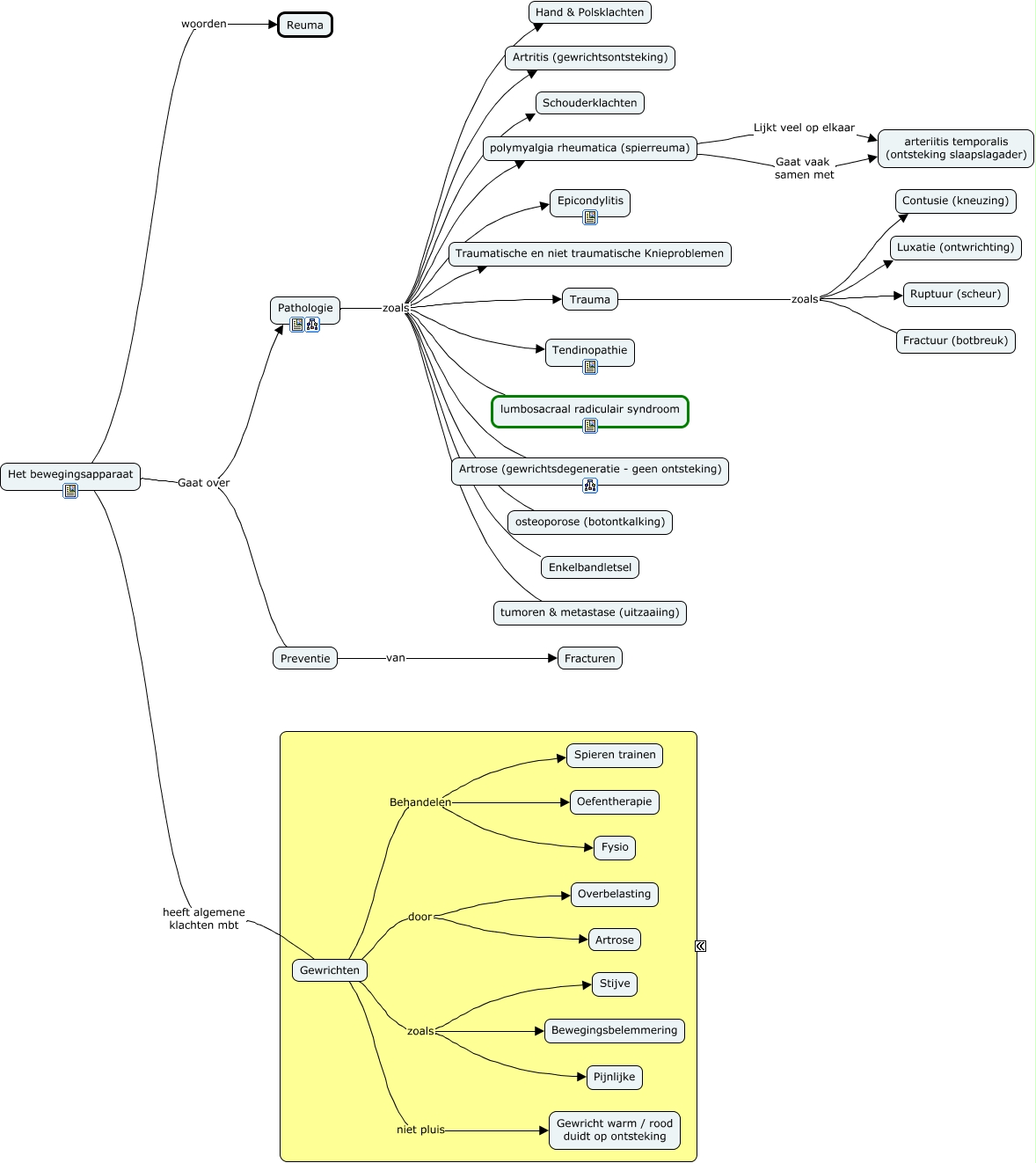
Deze Concept Map heeft informatie gerelateerd aan: Onderwerpen - Bewegingsapparaat, Het bewegingsapparaat woorden Reuma, Trauma zoals Fractuur (botbreuk), Pathologie zoals Hand & Polsklachten, Gewrichten door Overbelasting, Gewrichten zoals Pijnlijke, Gewrichten niet pluis Gewricht warm / rood duidt op ontsteking, polymyalgia rheumatica (spierreuma) Gaat vaak samen met arteriitis temporalis (ontsteking slaapslagader), Pathologie zoals Artrose (gewrichtsdegeneratie - geen ontsteking), Pathologie zoals Trauma, Pathologie zoals tumoren & metastase (uitzaaiing), Pathologie zoals Tendinopathie, Pathologie zoals Artritis (gewrichtsontsteking), Het bewegingsapparaat Gaat over Pathologie, Pathologie zoals Epicondylitis, Gewrichten Behandelen Spieren trainen, Het bewegingsapparaat heeft algemene klachten mbt Gewrichten, Gewrichten door Artrose, Gewrichten zoals Stijve, Pathologie zoals lumbosacraal radiculair syndroom, Gewrichten zoals Bewegingsbelemmering