WARNING:
JavaScript is turned OFF. None of the links on this concept map will
work until it is reactivated.
If you need help turning JavaScript On, click here.
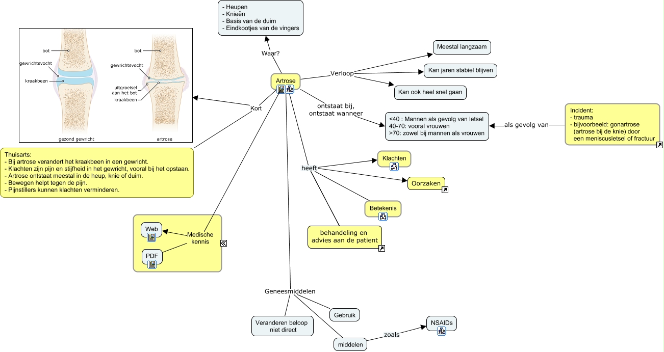
Deze Concept Map heeft informatie gerelateerd aan: Artrose, Incident: - trauma - bijvoorbeeld: gonartrose (artrose bij de knie) door een meniscusletsel of fractuur als gevolg van ម : Mannen als gevolg van letsel 40-70: vooral vrouwen : zowel bij mannen als vrouwen, Artrose Verloop Meestal langzaam, Artrose Medische kennis PDF, Artrose heeft Klachten, Artrose Medische kennis Web, Artrose Geneesmiddelen Gebruik, Artrose heeft Oorzaken, Artrose Kort Thuisarts: - Bij artrose verandert het kraakbeen in een gewricht. - Klachten zijn pijn en stijfheid in het gewricht, vooral bij het opstaan. - Artrose ontstaat meestal in de heup, knie of duim. - Bewegen helpt tegen de pijn. - Pijnstillers kunnen klachten verminderen., Artrose Geneesmiddelen middelen, Artrose Waar? - Heupen - Knieën - Basis van de duim - Eindkootjes van de vingers, Artrose Kort, Artrose Verloop Kan ook heel snel gaan, middelen zoals NSAIDs, Artrose ontstaat bij, ontstaat wanneer ម : Mannen als gevolg van letsel 40-70: vooral vrouwen : zowel bij mannen als vrouwen, Artrose Verloop Kan jaren stabiel blijven, Artrose heeft Betekenis, behandeling en advies aan de patient heeft Betekenis, Artrose Geneesmiddelen Veranderen beloop niet direct, Artrose heeft behandeling en advies aan de patient, behandeling en advies aan de patient heeft Oorzaken