WARNING:
JavaScript is turned OFF. None of the links on this concept map will
work until it is reactivated.
If you need help turning JavaScript On, click here.
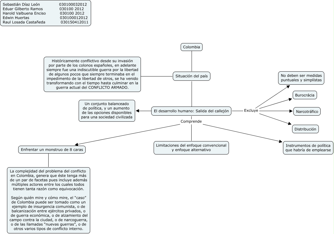
Este Cmap, tiene información relacionada con: Conflicto armado en Colombia, El desarrollo humano: Salida del callejón ???? Un conjunto balanceado de política, y un aumento de las opciones disponibles para una sociedad civilizada, El desarrollo humano: Salida del callejón Comprende Enfrentar un monstruo de 8 caras, Situación del país ???? Históricamente conflictivo desde su invasión por parte de los colonos españoles, en adelante siempre fue una indiscutible guerra por la libertad de algunos pocos que siempre terminaba en el impedimento de la libertad de otros, se ha venido transformando con el tiempo hasta culminar en la guerra actual del CONFLICTO ARMADO., El desarrollo humano: Salida del callejón Comprende Limitaciones del enfoque convencional y enfoque alternativo, El desarrollo humano: Salida del callejón Excluye No deben ser medidas puntuales y simplístas, Enfrentar un monstruo de 8 caras ???? La complejidad del problema del conflicto en Colombia, genera que éste tenga más de un par de facetas pues incluye además múltiples actores entre los cuales todos tienen tanta razón como equivocación. Según quién mire y cómo mire, el “caso” de Colombia puede ser tomado como un ejemplo de insurgencia comunista, o de balcanización entre ejércitos privados, o de guerra económica, o de alzamiento del campo contra la ciudad, o de narcoguerra, o de las llamadas “nuevas guerras”, o de otros varios tipos de conflicto interno., Colombia ???? Situación del país, El desarrollo humano: Salida del callejón Excluye Burocrácia, El desarrollo humano: Salida del callejón Excluye Narcotráfico, Situación del país El desarrollo humano: Salida del callejón, El desarrollo humano: Salida del callejón Comprende Instrumentos de política que habría de emplearse, El desarrollo humano: Salida del callejón Excluye Distribución