WARNING:
JavaScript is turned OFF. None of the links on this concept map will
work until it is reactivated.
If you need help turning JavaScript On, click here.
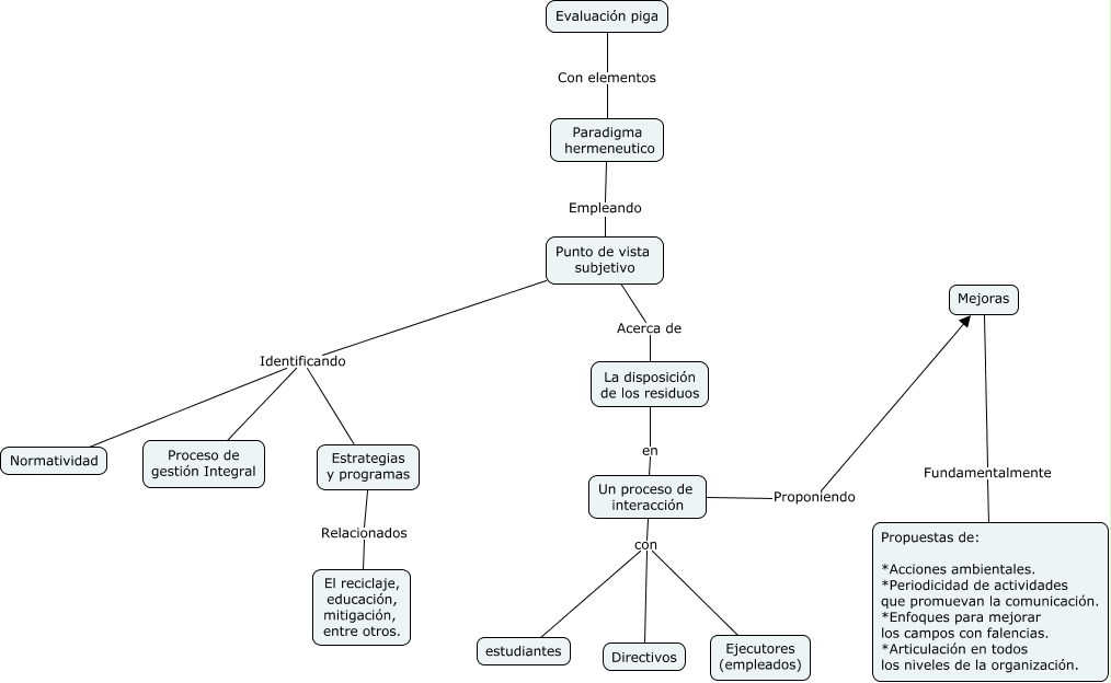
Este Cmap, tiene información relacionada con: mapapiga, Paradigma hermeneutico Empleando Punto de vista subjetivo, La disposición de los residuos en Un proceso de interacción, Punto de vista subjetivo Identificando Estrategias y programas, Un proceso de interacción con estudiantes, Evaluación piga Con elementos Paradigma hermeneutico, Un proceso de interacción con Directivos, Punto de vista subjetivo Identificando Normatividad, Mejoras Fundamentalmente Propuestas de: *Acciones ambientales. *Periodicidad de actividades que promuevan la comunicación. *Enfoques para mejorar los campos con falencias. *Articulación en todos los niveles de la organización., Punto de vista subjetivo Acerca de La disposición de los residuos, Un proceso de interacción con Ejecutores (empleados), Estrategias y programas Relacionados El reciclaje, educación, mitigación, entre otros., Un proceso de interacción Proponiendo Mejoras, Punto de vista subjetivo Identificando Proceso de gestión Integral